Searching the Help
To search for information in the Help, type a word or phrase in the Search box. When you enter a group of words, OR is inferred. You can use Boolean operators to refine your search.
Results returned are case insensitive. However, results ranking takes case into account and assigns higher scores to case matches. Therefore, a search for "cats" followed by a search for "Cats" would return the same number of Help topics, but the order in which the topics are listed would be different.
| Search for | Example | Results |
|---|---|---|
| A single word | cat
|
Topics that contain the word "cat". You will also find its grammatical variations, such as "cats". |
|
A phrase. You can specify that the search results contain a specific phrase. |
"cat food" (quotation marks) |
Topics that contain the literal phrase "cat food" and all its grammatical variations. Without the quotation marks, the query is equivalent to specifying an OR operator, which finds topics with one of the individual words instead of the phrase. |
| Search for | Operator | Example |
|---|---|---|
|
Two or more words in the same topic |
|
|
| Either word in a topic |
|
|
| Topics that do not contain a specific word or phrase |
|
|
| Topics that contain one string and do not contain another | ^ (caret) |
cat ^ mouse
|
| A combination of search types | ( ) parentheses |
|
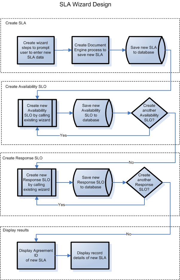
Designing the SLA wizard
It is helpful to design a new wizard by considering the overall process flow that must occur, including both what the end user needs to do, and any background processes that need to take place.
In this case, we will need to create a series of consecutive wizard steps or panels to display to users to prompt them to enter the basic information needed for the new SLA record. When the required information has been gathered, the new SLA record must be saved by a Document Engine process to the database.
The wizard must then ask users if they want to add any availability or response SLTs. If they do, it will call the out-of-box SLT wizards, first for availability SLTs, and then for response SLTs.
Finally the wizard should display the record number and title of the newly-created SLA, and then provide a button for the user to view the record details.
The overall design of the new Create SLA wizard is shown in the following flowchart.




