Abstract CI Class MainframeSystem

Inheritance diagram for MainframeSystem

Summary

Display NameMainframeSystem
Namemainframe_system
DescriptionAbstract class representing all Mainframe Systems

Attributes

Attributes defined for ApplicationSystem
NameDisplay NameTypeDefault ValueDescriptionFactoryKeyHidden
layerlayer_enumsoftwaretruefalsefalse
vendorVendorstring[200]The vendor/manufacturer name ofa software, host, or elementtruefalsefalse
Attributes defined for InfrastructureElement
NameDisplay NameTypeDefault ValueDescriptionFactoryKeyHidden
BODY_ICONstringsystemtruefalsetrue
codepageCodePagestring[50]System suported CodePagetruefalsetrue
credentials_idReference to the credentials dictionary entrystringReference to the credentials dictinary entrytruefalsetrue
languageLanguagestring[50]System suported languagetruefalsetrue
Attributes defined for ConfigurationItem
NameDisplay NameTypeDefault ValueDescriptionFactoryKeyHidden
ack_cleared_timelongtruefalsetrue
ack_idstring[80]truefalsetrue
BODY_ICONstringit_worldtruefalsetrue
cityCitystring[50]City locationtruefalsetrue
classificationclassification_enumtruefalsefalse
contextmenuContext Menustring_list[100]Context menutruefalsetrue
countryCountry or Provincestring[50]Country or province locationtruefalsetrue
is_save_persistencyStore KPI History For Over Time ReportsbooleanfalseStore KPI history for over time reportstruefalsetrue
layerlayer_enumtruefalsefalse
stateStatestring[50]State locationtruefalsetrue
track_changesTrack Configuration ChangesbooleanfalseTrack configuration changestruefalsetrue
Attributes defined for Managed Object
NameDisplay NameTypeDefault ValueDescriptionFactoryKeyHidden
TenantOwnerOwner Tenantstring[32]The Tenant Owner IDtruefalsefalse
TenantsUsesConsumer Tenantsstring_listThe IDs of the Tenants who are associated with the CItruefalsefalse
Attributes defined for Object
NameDisplay NameTypeDefault ValueDescriptionFactoryKeyHidden
document_listDocumentsstringDocumentstruefalsetrue
MENUxmltruefalsetrue
Attributes defined for Data
NameDisplay NameTypeDefault ValueDescriptionFactoryKeyHidden
data_adminstateAdmin Stateadminstates_enum0Admin Statetruefalsetrue
data_allow_auto_discoveryAllow CI Updateboolean[250]truetruefalsefalse
data_changecorrstateChange Corr Statechangestates_enum0Change Statetruefalsetrue
data_changeisnewChange Is NewbooleanfalseChange Statetruefalsetrue
data_changestateChange Statechangestates_enum0Change Statetruefalsetrue
data_externalidExternal IDstring[50]external source id: snmp index, data sources index etc.truefalsetrue
data_noteNotestring[250]truefalsefalse
data_operationcorrstateOperation Corr Stateoperationstates_enum0Operation Statetruefalsetrue
data_operationisnewOperation Is NewbooleanfalseOperation Statetruefalsetrue
data_operationstateOperation Stateoperationstates_enum0Operation Statetruefalsetrue
data_originOriginstring[100]truefalsefalse
data_sourceCreated Bystring[512]truefalsefalse
data_testcorrstateTest Corr Stateteststates_enum0Test Statetruefalsetrue
data_testisnewTest Is NewbooleanfalseTest Statetruefalsetrue
data_teststateTest Stateteststates_enum0Test Statetruefalsetrue
data_updated_byUpdated Bystring[512]truefalsefalse
descriptionDescriptionstring[1000]Descriptiontruefalsefalse
digestDigeststring[40]truefalsetrue
display_labelDisplay Labelstring[900]Used as calc attribute for displaytruefalsefalse
MENUxmltruefalsetrue
nameNamestring[900]truefalsefalse
user_labelUser Labelstring[900]Used as user labeltruefalsefalse
Attributes defined for Root
NameDisplay NameTypeDefault ValueDescriptionFactoryKeyHidden
BODY_ICONstringgeneraltruefalsetrue
calculated_idCalculated IDbytes[16]Calculated IDtruefalsetrue
create_timeCreate TimedateWhen was this CI createdtruefalsefalse
FAMILY_ICONstringtruefalsetrue
global_idGlobal Idstring[32]A globally unique identifier for the entity represented by the objecttruefalsefalse
global_id_scopestringDefaulttruefalsetrue
last_discovered_byLastDiscoveredBystring[512]Who discovered this CItruefalsefalse
last_discovered_by_probeLastDiscoveredByProbestringWhich probe discovered this CItruefalsefalse
last_discovered_timeLastDiscoveredTimedateWhen was this CI discoveredtruefalsefalse
last_modified_timeLastModifiedTimedateWhen was this CI last updatedtruefalsefalse
root_actualdeletetimeActual Delete TimedateWhen will this CI be deletedtruefalsetrue
root_actualdeletionperiodActual Deletion Periodinteger40What is the period after the CI will be deletedtruefalsefalse
root_candidatefordeletetimeCandidate For Deletion TimedateWhen will this CI be warned about deletingtruefalsetrue
root_classCI Typestring[100]Class name of the CItruefalsetrue
root_containerContainerstring[32]Container CI of this CItruefalsefalse
root_deletioncandidateperiodDeletion Candidate Periodinteger20What is the period after the CI will be candidate for deletetruefalsefalse
root_enableageingEnable AgingbooleanfalseIs aging enabledtruefalsefalse
root_iconpropertiesstring[100]truefalsetrue
root_iscandidatefordeletionIs Candidate For DeletionbooleanfalseIs candidate for deletiontruefalsefalse
root_lastaccesstimeLast Access TimedateWhen was this CI last accessedtruefalsefalse
root_systemSystemstring[2]truefalsetrue

Valid Relations

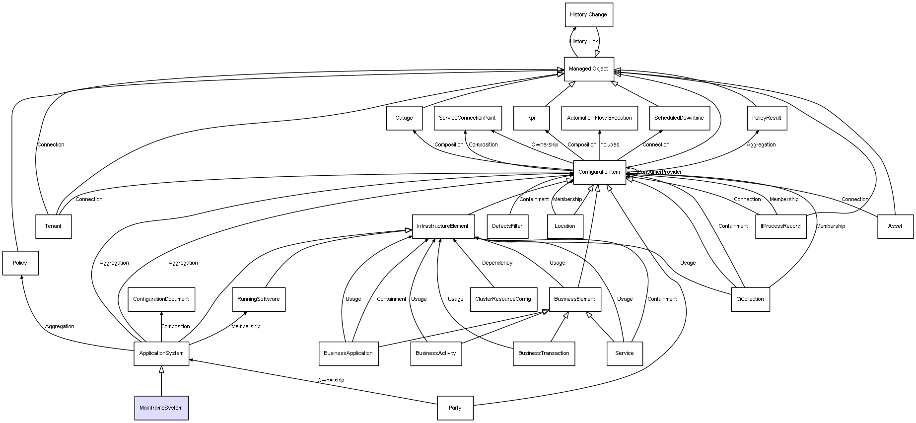
Valid direct incoming and outgoing relations defined on MainframeSystem

Relations defined for ApplicationSystem
FromToTypeDescription
ApplicationSystemConfigurationDocumentCompositionRepresents a relation between 2 objects where one is contained within the other, and the included object can not exist without its container. Therefore, when the container is deleted, all its contained object will be automatically removed
ApplicationSystemConfigurationItemAggregation
ApplicationSystemPolicyAggregation
ApplicationSystemRunningSoftwareMembership
PartyApplicationSystemOwnership
Relations defined for InfrastructureElement
FromToTypeDescription
BusinessActivityInfrastructureElementUsageMonitor system Relationships
BusinessApplicationInfrastructureElementContainment
BusinessApplicationInfrastructureElementUsageMonitor system Relationships
BusinessElementInfrastructureElementUsageMonitor system Relationships
BusinessTransactionInfrastructureElementUsageMonitor system Relationships
CiCollectionInfrastructureElementUsageMonitor system Relationships
ClusterResourceConfigInfrastructureElementDependencyrepresents a dependency between 2 objects
ServiceInfrastructureElementContainment
ServiceInfrastructureElementUsageMonitor system Relationships
Relations defined for ConfigurationItem
FromToTypeDescription
ConfigurationItemAutomation Flow ExecutionIncludesThis relationship connects two CIs, one of which is included into another. A child CI can be moved to another parent, but when the parent is deleted, the child will be deleted as well, except if a second includes link exist on it already. Moving of a child CI possible by creation of new link to another parent and deletion of the first one.
ConfigurationItemConfigurationItemConsumerProvider
ConfigurationItemKpiCompositionRepresents a relation between 2 objects where one is contained within the other, and the included object can not exist without its container. Therefore, when the container is deleted, all its contained object will be automatically removed
ConfigurationItemOutageCompositionRepresents a relation between 2 objects where one is contained within the other, and the included object can not exist without its container. Therefore, when the container is deleted, all its contained object will be automatically removed
ConfigurationItemPolicyResultAggregation
ConfigurationItemScheduledDowntimeConnection
ConfigurationItemServiceConnectionPointCompositionRepresents a relation between 2 objects where one is contained within the other, and the included object can not exist without its container. Therefore, when the container is deleted, all its contained object will be automatically removed
ConfigurationItemServiceConnectionPointOwnership
DefectsFilterConfigurationItemContainment
ApplicationSystemConfigurationItemAggregation
AssetConfigurationItemConnection
CiCollectionConfigurationItemContainment
CiCollectionConfigurationItemMembership
ItProcessRecordConfigurationItemConnection
ItProcessRecordConfigurationItemMembership
LocationConfigurationItemMembership
TenantConfigurationItemConnection
Relations defined for Managed Object
FromToTypeDescription
Managed ObjectHistory ChangeHistory Link
TenantManaged ObjectConnection

Combined inheritance and relation diagram for MainframeSystem

Potential Data Providers

Adapters providing CIs of type ConfigurationItem
Adapter NameDescriptionAdapter Type
Import from CSV Imports data from a CSV file into CMDB using mapping of the CSV file columns to CIT attributes. Mapping is defined by the following parameters: ciType: to define the CIT name which you want to create, mappingString: to define the mapping of the CIT attributes to the CSV file columns. Mapping file is used for more complex mapping definitions. Mapping file name is specified by 'mappingFile' parameter.Integration
Import from DB Imports data from an external database into CMDB using mapping of table columns to CIT attributes. Mapping is defined by the following parameters: ciType: to define the CIT name which you want to create, mappingString: to define the mapping of the CIT attributes to the table columns Mapping file is used for more complex mapping definitions. Mapping file name is specified by 'mappingFile' parameter. A SQL 'select' query is generated automatically and selects all columns in specified table, which defined by parameter: tableName In advanced cases you can specify custom SQL query.Integration
Import from properties file Imports data from a Properties file into CMDB, using mapping of the CSV file columns to CIT attributes This mapping is usually defined by the setting adapter parameters: ciType: to define the CIT name which you want to create, mappingString: to define the mapping of the Properties attributes to the CSV file columns In cases you need more complex mapping abilities, such as conversion of the strings contained in Properties file to the appropriate type of CMDB object's attribute, you should use the mapping XML configuration file specified by the mappingFile parameter. Integration
Import from Excel WorkbookImports data from Excel Workbooks. Parses through multiple worksheet XLS files. Uses 'CIImports.xls' (default) file to import data.Integration
Adapters providing CIs of type Object
Adapter NameDescriptionAdapter Type
ALMAdapterFederate defects from ALMIntegration
AMGenericAdapterThis adapter pushes/populates data between UCMDB and Asset Manager. Follow the Quick Start guide supplied with the AM Generic Adapter documentation before creating this integration point.Integration
Application Portfolio Management Push AdapterThis adapter pushes data from UCMDB to HP Application Portfolio Management. Follow the APM Push Adapter documentation included in the HP UCMDB Discovery and Integration Content Guide before creating this integration point.Integration
UCMDB API PopulationAllows defining Reconciliation Priority for API Data In flowsIntegration
Data Push into AtriumPushes CIs and relationships to BMC AtriumIntegration
AutomationFlowAdapterProvide API to Operation OrchestrationIntegration
BSMKpiAdapterFederate KPIs from BSMIntegration
CM1030KpiAdapterFederate KPIs from CMIntegration
CM1030PolicyAdapterFederate Policies and their results from CMIntegration
CA CMDBPushes CIs and relationships to CA CMDBIntegration
UCMDB 10.x and laterUsed for Populating and Federating data from a remote UCMDB 10.x(or later) and for Pushing to a remote UCMDB 10.x(or later)Integration
UCMDB 9.xUsed for Populating and Federating data from a remote UCMDB 9.x server and for Pushing to a remote UCMDB 9.xIntegration
UCMDB History Adapter [local instance only]Used to federated data from the UCMDB's HistoryIntegration
Push Adapter DB ExamplePush data into Oracle \ MSSQL databaseIntegration
DDMiUses the GDB-Framework to Populate and Federate data from a DDMi databaseIntegration
EnterpriseViewAdapterFederate KPIs from Enterprise ViewIntegration
GenericDBAdapterAn example Adapter that uses the GDB-FrameworkIntegration
IAM UI Push AdapterPush IAM Universal Inventory data into MSSQL database on-premises or on cloud-based Azure.Integration
Java_Adapter_TemplateAdapter DescriptionIntegration
Kafka Push AdapterPush function for Kafka Push AdapterIntegration
Local State Push AdapterUsed for populating data between the states of the same UCMDB ServerIntegration
Push AdapterPush AdapterIntegration
Remedyforce Push IntegrationRemedyforce Push IntegrationIntegration
SMA-X Push AdapterThis adapter pushes data from UCMDB to Service Anywhere. Integration
System Center Configuration ManagerUses the GDB-Framework to Populate and Federate data from a System Center Configuration Manager. The adapter is also backward compatible with the SMS DBIntegration
Service Manager 9.41Discovery Pattern DescriptionIntegration
Service Manager 9.xxDiscovery Pattern DescriptionIntegration
Service Manager Enhanced Generic AdapterPush and Populate CI data between UCMDB and Service ManagerIntegration
ServiceNow Enhanced Generic AdapterPush, Populate and Federation of CI data between UCMDB and ServiceNowIntegration
Service-Now PushAdapter to push data from uCMDB to Service-Now.comIntegration
Data Push into TrouxPush CIs to TrouxIntegration
Executive ScorecardDiscovery Pattern DescriptionIntegration
UCMDB to XMLExport data into XML from UCMDBIntegration

© Copyright 2018 Micro Focus or one of its affiliates