CI Class ChangeTask

Inheritance diagram for ChangeTask

Summary

Display NameChangeTask
Namechange_task
Description

Attributes

Attributes defined for ChangeTask
NameDisplay NameTypeDefault ValueDescriptionFactoryKeyHidden
BODY_ICONstringgeneraltruefalsetrue
MENUxmltruefalsetrue
Attributes defined for Task
NameDisplay NameTypeDefault ValueDescriptionFactoryKeyHidden
end_dateEndDatedatetruefalsefalse
planned_end_datePlannedEndDatedatetruefalsefalse
planned_start_datePlannedStartDatedatetruefalsefalse
start_dateStartDatedatetruefalsefalse
task_statusTaskStatustask_status_enumtruefalsefalse
Attributes defined for ItProcessRecord
NameDisplay NameTypeDefault ValueDescriptionFactoryKeyHidden
active_processActiveProcessbooleantruefalsefalse
closed_timeClosedTimedatetruefalsefalse
completion_codeCompletionCodeit_process_completion_code_enumtruefalsefalse
external_process_referenceExternalProcessReferencestringtruefalsefalse
impact_scopeImpactScopeit_process_impact_scope_enumtruefalsefalse
priorityPriorityit_process_priority_enumtruefalsefalse
reference_numberReferenceNumberstringtruetruefalse
solutionSolutionstringtruefalsefalse
urgencyUrgencyit_process_urgency_enumtruefalsefalse
Attributes defined for Managed Object
NameDisplay NameTypeDefault ValueDescriptionFactoryKeyHidden
TenantOwnerOwner Tenantstring[32]The Tenant Owner IDtruefalsefalse
TenantsUsesConsumer Tenantsstring_listThe IDs of the Tenants who are associated with the CItruefalsefalse
Attributes defined for Object
NameDisplay NameTypeDefault ValueDescriptionFactoryKeyHidden
document_listDocumentsstringDocumentstruefalsetrue
MENUxmltruefalsetrue
Attributes defined for Data
NameDisplay NameTypeDefault ValueDescriptionFactoryKeyHidden
data_adminstateAdmin Stateadminstates_enum0Admin Statetruefalsetrue
data_allow_auto_discoveryAllow CI Updateboolean[250]truetruefalsefalse
data_changecorrstateChange Corr Statechangestates_enum0Change Statetruefalsetrue
data_changeisnewChange Is NewbooleanfalseChange Statetruefalsetrue
data_changestateChange Statechangestates_enum0Change Statetruefalsetrue
data_externalidExternal IDstring[50]external source id: snmp index, data sources index etc.truefalsetrue
data_noteNotestring[250]truefalsefalse
data_operationcorrstateOperation Corr Stateoperationstates_enum0Operation Statetruefalsetrue
data_operationisnewOperation Is NewbooleanfalseOperation Statetruefalsetrue
data_operationstateOperation Stateoperationstates_enum0Operation Statetruefalsetrue
data_originOriginstring[100]truefalsefalse
data_sourceCreated Bystring[512]truefalsefalse
data_testcorrstateTest Corr Stateteststates_enum0Test Statetruefalsetrue
data_testisnewTest Is NewbooleanfalseTest Statetruefalsetrue
data_teststateTest Stateteststates_enum0Test Statetruefalsetrue
data_updated_byLastModifiedBystring[512]truefalsefalse
descriptionDescriptionstring[1000]Descriptiontruefalsefalse
digestDigeststring[40]truefalsetrue
display_labelDisplay Labelstring[900]Used as calc attribute for displaytruefalsefalse
MENUxmltruefalsetrue
nameNamestring[900]truefalsefalse
user_labelUser Labelstring[900]Used as user labeltruefalsefalse
Attributes defined for Root
NameDisplay NameTypeDefault ValueDescriptionFactoryKeyHidden
BODY_ICONstringgeneraltruefalsetrue
calculated_idCalculated IDbytes[16]Calculated IDtruefalsetrue
create_timeCreated TimedateWhen was this CI createdtruefalsefalse
FAMILY_ICONstringtruefalsetrue
global_idGlobal Idstring[32]A globally unique identifier for the entity represented by the objecttruefalsefalse
global_id_scopestringDefaulttruefalsetrue
last_discovered_byLastDiscoveredBystring[512]Who discovered this CItruefalsefalse
last_discovered_by_probeLastDiscoveredByProbestringWhich probe discovered this CItruefalsefalse
last_discovered_timeLastDiscoveredTimedateWhen was this CI discoveredtruefalsefalse
last_modified_timeLastModifiedTimedateWhen was this CI last updatedtruefalsefalse
root_actualdeletetimeActual Delete TimedateWhen will this CI be deletedtruefalsetrue
root_actualdeletionperiodActual Deletion Periodinteger40What is the period after the CI will be deletedtruefalsefalse
root_candidatefordeletetimeCandidate For Deletion TimedateWhen will this CI be warned about deletingtruefalsetrue
root_classCI Typestring[100]Class name of the CItruefalsetrue
root_containerContainerstring[32]Container CI of this CItruefalsefalse
root_deletioncandidateperiodDeletion Candidate Periodinteger20What is the period after the CI will be candidate for deletetruefalsefalse
root_enableageingEnable AgingbooleanfalseIs aging enabledtruefalsefalse
root_iconpropertiesstring[100]truefalsetrue
root_iscandidatefordeletionIs Candidate For DeletionbooleanfalseIs candidate for deletiontruefalsefalse
root_lastaccesstimeLast Access TimedateWhen was this CI last accessedtruefalsefalse
root_systemSystemstring[2]truefalsetrue

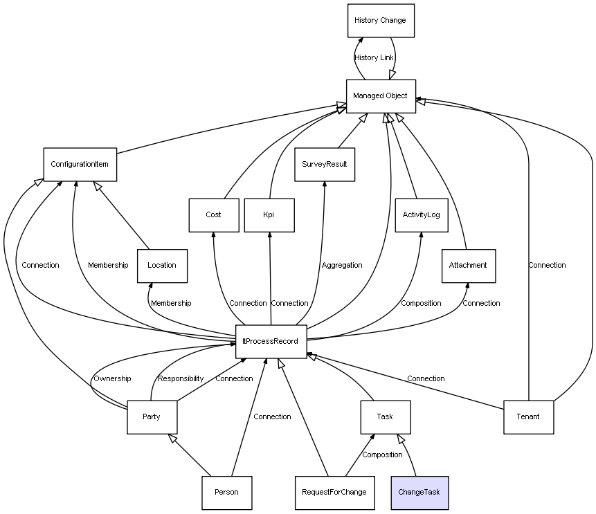
Valid Relations

Valid direct incoming and outgoing relations defined on ChangeTask

Relations defined for Task
FromToTypeDescription
RequestForChangeTaskCompositionRepresents a relation between 2 objects where one is contained within the other, and the included object can not exist without its container. Therefore, when the container is deleted, all its contained object will be automatically removed
Relations defined for ItProcessRecord
FromToTypeDescription
ItProcessRecordActivityLogCompositionRepresents a relation between 2 objects where one is contained within the other, and the included object can not exist without its container. Therefore, when the container is deleted, all its contained object will be automatically removed
ItProcessRecordAttachmentConnection
ItProcessRecordConfigurationItemConnection
ItProcessRecordConfigurationItemMembership
ItProcessRecordCostConnection
ItProcessRecordKpiConnection
ItProcessRecordLocationMembership
ItProcessRecordSurveyResultAggregation
PartyItProcessRecordConnection
PartyItProcessRecordOwnership
PartyItProcessRecordResponsibility
PersonItProcessRecordConnection
TenantItProcessRecordConnection
Relations defined for Managed Object
FromToTypeDescription
Managed ObjectHistory ChangeHistory Link
TenantManaged ObjectConnection

Combined inheritance and relation diagram for ChangeTask

Potential Data Providers

Adapters providing CIs of type Object
Adapter NameDescriptionAdapter Type
ALMAdapterFederate defects from ALMIntegration
AMGenericAdapterThis adapter pushes/populates data between UCMDB and Asset Manager. Follow the Quick Start guide supplied with the AM Generic Adapter documentation before creating this integration point.Integration
Application Portfolio Management Push AdapterThis adapter pushes data from UCMDB to HP Application Portfolio Management. Follow the APM Push Adapter documentation included in the HP UCMDB Discovery and Integration Content Guide before creating this integration point.Integration
UCMDB API PopulationAllows defining Reconciliation Priority for API Data In flowsIntegration
Data Push into AtriumPushes CIs and relationships to BMC AtriumIntegration
AutomationFlowAdapterProvide API to Operation OrchestrationIntegration
BSMKpiAdapterFederate KPIs from BSMIntegration
CA CMDBPushes CIs and relationships to CA CMDBIntegration
UCMDB 10.x and laterUsed for Populating and Federating data from a remote UCMDB 10.x(or later) and for Pushing to a remote UCMDB 10.x(or later)Integration
UCMDB 9.xUsed for Populating and Federating data from a remote UCMDB 9.x server and for Pushing to a remote UCMDB 9.xIntegration
UCMDB History Adapter [local instance only]Used to federated data from the UCMDB's HistoryIntegration
Push Adapter DB ExamplePush data into Oracle \ MSSQL databaseIntegration
GenericDBAdapterAn example Adapter that uses the GDB-FrameworkIntegration
IAM UI Push AdapterPush IAM Universal Inventory data into MSSQL database on-premises or on cloud-based Azure.Integration
Java_Adapter_TemplateAdapter DescriptionIntegration
Kafka Push Adapter 2019.05Push function for Kafka Push AdapterIntegration
Local State Push AdapterUsed for populating data between the states of the same UCMDB ServerIntegration
Pulsar Push AdapterPush function for Pulsar Push AdapterIntegration
Push AdapterPush AdapterIntegration
Remedyforce Push IntegrationRemedyforce Push IntegrationIntegration
SMA-X Push AdapterThis adapter pushes data from UCMDB to Service Anywhere. Integration
System Center Configuration ManagerUses the GDB-Framework to Populate and Federate data from a System Center Configuration Manager. The adapter is also backward compatible with the SMS DBIntegration
Service Manager 9.41Discovery Pattern DescriptionIntegration
Service Manager 9.xxDiscovery Pattern DescriptionIntegration
Service Manager Enhanced Generic AdapterPush and Populate CI data between UCMDB and Service ManagerIntegration
ServiceNow Enhanced Generic AdapterPush, Populate and Federation of CI data between UCMDB and ServiceNowIntegration
UCMDB to XMLExport data into XML from UCMDBIntegration

© Copyright 2018 Micro Focus or one of its affiliates