
Inheritance diagram for Software Entry
| Display Name | Software Entry |
|---|---|
| Name | software_entry |
| Description | This class represents a software installed in a container. |
| Attributes defined for Software Entry | |||||||
|---|---|---|---|---|---|---|---|
| Name | Display Name | Type | Default Value | Description | Factory | Key | Hidden |
| BODY_ICON | string | software | true | false | true | ||
| build_number | BuildNumber | string[100] | Represents the software build number. | true | false | false | |
| comments | Comments | string[500] | Comments of the Installed software. | true | false | false | |
| component | Component | string[100] | true | false | false | ||
| discovered_vendor | DiscoveredVendor | string[256] | The node vendor name as determined during discovery (e.g. HP, VMware Inc., etc.) | true | false | false | |
| dml_product_name | DmlProductName | string[900] | This attribute hold the Definative Media Liberary name of a software product. It is the responsibility of the user/customer to define the taxonomy of normalized software product names. | true | false | false | |
| edition | Edition | string[80] | true | false | false | ||
| end_of_life_date | EndOfLifeDate | date | The end of life date for a software product | true | false | false | |
| file_system_path | FileSystemPath | string[500] | A path in a FileSystem. Such as: /etc/hosts on unix; or C:\WINDOWS on windows | true | false | false | |
| infocus_usage_days_last_month | InFocusUsageDaysLastMonth | integer | How many days last month all users using the application with in focus | true | false | false | |
| infocus_usage_days_last_quarter | InFocusUsageDaysLastQuarter | integer | How many days last quarter all users using the application with in focus | true | false | false | |
| infocus_usage_days_last_year | InFocusUsageDaysLastYear | integer | How many days last year all users using the application with in focus | true | false | false | |
| infocus_usage_hours_last_month | InFocusUsageHoursLastMonth | float | How many hours last month all users using the application with in focus | true | false | false | |
| infocus_usage_hours_last_quarter | InFocusUsageHoursLastQuarter | float | How many hours last quarter all users using the application with in focus | true | false | false | |
| infocus_usage_hours_last_year | InFocusUsageHoursLastYear | float | How many hours last year all users using the application with in focus | true | false | false | |
| infocus_usage_hours_last_year_daily_peak | InFocusUsageHoursLastYearDailyPeak | float | The usage for hours last year daily peak with in focus | true | false | false | |
| infocus_usage_last_used | InFocusUsageLastUsed | date | Date when the item was focused, from usage plug-in. | true | false | false | |
| infocus_usage_percent | InFocusUsagePercent | float | The usage percent with in focus | true | false | false | |
| installation_date | Software Installation Date | date | The date application was installed. If this field is empty, see Software Date field | true | false | false | |
| installation_package_type | InstallationPackageType | installation_package_type_enum[50] | Installation package type (e.g. App-V, RPM, DEB, BFF, Software ID Tag etc.) | true | false | false | |
| installation_source | InstallationSource | string[500] | Name os the source from where software distributive was obtained. This can be a name of the software marketplace, web-site address from where software was downloaded etc. | true | false | false | |
| is_suite_component | IsSuiteComponent | boolean | If the software is part of a suite (like MS Access from MS Office suite) | true | false | false | |
| last_used_date | LastUsedDate | date | Date when the item was used last. | true | false | false | |
| number_of_points | NumberOfPoints | integer | Number of times the entity is actually used. This information is tracked by the license management system, specifically ITAM in case of BTO. Any installed software for which license is managed using asset management system would require to have this information associated with it. | true | false | false | |
| obsolete_date | ObsoleteDate | date | true | false | false | ||
| recognition_level | RecognitionLevel | recognition_level_enum | Recognition level of this installed software application, for example, raw (no recognition applied), normalized (fully recognized), partially_recognized (normalized, but partially recognized). | true | false | false | |
| recognition_method | RecognitionMethod | string[50] | Method of recognizing the installed software (e.g. file-based, installed package, version data, OS) | true | false | false | |
| recognized_by | RecognizedBy | recognition_lib_enum | Recognition library used in identifying this installed software application, for example, SAI (Software Application Index), BDNA (External vendor library). | true | false | false | |
| release | Release | string[256] | Release level of this installed software application. | true | false | false | |
| sai_version_id | SaiVersionId | integer | The version ID of this installed software application from the Software Application Index (SAI) used to recognize the application. | true | false | false | |
| service_pack | ServicePack | string[100] | true | false | false | ||
| software_category_id | SoftwareCategoryID | integer | Software Type (UNSPSC code). | true | false | false | |
| string[256] | The last-modification date of this application as it would appear in a directory listing. | true | false | false | |||
| software_language | SoftwareLanguage | string[50] | Language associated with the software installed. This is often used in license compliance checks. | true | false | false | |
| software_license_type | SoftwareLicenseType | software_license_type_enum | 0 | The license type of the application | true | false | false |
| software_productcode | Software Product Code | string[50] | Product code of the Installed software. | true | false | false | |
| software_productid | Software Product ID | string[256] | The product ID of this installed piece of software. | true | false | false | |
| software_type | Software Type | string[256] | The type of this software. unknown(1) operatingSystem(2) deviceDriver(3) application(4) | true | false | false | |
| supported_operation_systems | SupportedOperationSystems | string[200] | Operation Systems those support the application | true | false | false | |
| usage_days_last_month | UsageDaysLastMonth | integer | How many days last month all users using the application | true | false | false | |
| usage_days_last_quarter | UsageDaysLastQuarter | integer | How many days last quarter all users using the application | true | false | false | |
| usage_days_last_year | UsageDaysLastYear | integer | How many days last year all users using the application | true | false | false | |
| usage_hours_last_month | UsageHoursLastMonth | float | How many hours last month all users using the application | true | false | false | |
| usage_hours_last_quarter | UsageHoursLastQuarter | float | How many hours last quarter all users using the application | true | false | false | |
| usage_hours_last_year | UsageHoursLastYear | float | How many hours last year all users using the application | true | false | false | |
| usage_hours_last_year_daily_peak | UsageHoursLastYearDailyPeak | float | The usage for hours last year daily peak | true | false | false | |
| usage_last_used | UsageLastUsed | date | Date when the item was used last, from usage plug-in. | true | false | false | |
| usage_percent | UsagePercent | float | The usage percent | true | false | false | |
| utilization_update_date | UtilizationUpdateDate | date | The utilization update date | true | false | false | |
| utilization_user_list | UtilizationUserList | string_list[1000] | The utilization user list | true | false | false | |
| vendor | Vendor | string[256] | The vendor/manufacturer name of this installed software application. | true | false | false | |
| version | Version | string[256] | Version information associated with the configuration item (software, hardware, etc). | true | false | false | |
| Attributes defined for Application Resource | |||||||
| Name | Display Name | Type | Default Value | Description | Factory | Key | Hidden |
| applicationresource_type | Application Resource Type | string[100] | Application Resource Type | true | false | false | |
| BODY_ICON | string | general | true | false | true | ||
| FAMILY_ICON | string | hostresource | true | false | true | ||
| layer | layer_enum | software | true | false | false | ||
| resource_path | Resource Path | string[512] | Resource Path | true | false | false | |
| Attributes defined for InfrastructureElement | |||||||
| Name | Display Name | Type | Default Value | Description | Factory | Key | Hidden |
| BODY_ICON | string | system | true | false | true | ||
| codepage | CodePage | string[50] | System suported CodePage | true | false | true | |
| credentials_id | Reference to the credentials dictionary entry | string | Reference to the credentials dictinary entry | true | false | true | |
| language | Language | string[50] | System suported language | true | false | true | |
| zone_list | Zone List | string_list[256] | List of management zones in which the CI is discovered | true | false | false | |
| Attributes defined for ConfigurationItem | |||||||
| Name | Display Name | Type | Default Value | Description | Factory | Key | Hidden |
| ack_cleared_time | long | true | false | true | |||
| ack_id | string[80] | true | false | true | |||
| bit_position | Bit Position | integer | true | false | true | ||
| bitmap_id | Bitmap ID | integer | true | false | true | ||
| BODY_ICON | string | it_world | true | false | true | ||
| ci_lifecycle_state | CI Lifecycle State | lifecycle_state_enum | The attribute indicates the overall Lifecycle state of a CI when using enhanced lifecycle solution | true | false | false | |
| string[50] | City location | true | false | true | |||
| classification | classification_enum | true | false | false | |||
| contextmenu | Context Menu | string_list[100] | Context menu | true | false | true | |
| string[50] | Country or province location | true | false | true | |||
| data_tags | Tags | json[4000] | A tag is a label assigned to a resource.Each tag consists of a key and a value. | true | false | false | |
| discovery_state | Discovery State | discovery_state_enum | State of UD discovery | true | false | false | |
| is_save_persistency | Store KPI History For Over Time Reports | boolean | false | Store KPI history for over time reports | true | false | true |
| layer | layer_enum | true | false | false | |||
| metaphase | Meta Phase | string[50] | Meta Phase of a CI in SMAX. The attribute is owned by SMAX exclusively | true | false | false | |
| monitor_state | Monitor State | string[50] | Monitor State of a CI in OpsB. The attribute is owned by OpsB exclusively. | true | false | false | |
| provision_state | Provision State | string[50] | Provision State of a CI in HCMX. The attribute is owned by HCMX exclusively. | true | false | false | |
| regulatory_details | Regulatory Details | string[1000] | [Summary]This attribute is used by DCA, it represents the regulatory details. [Collection]The value is pushed by DCA via CMSGateway | true | false | false | |
| regulatory_status | Regulatory Status | regulatory_status_enum | [Summary]This attribute is used by DCA, it represents the regulatory status. [Collection]The value is pushed by DCA via CMSGateway | true | false | false | |
| sd_type | SD Type | string[32] | true | false | false | ||
| string[50] | State location | true | false | true | |||
| track_changes | Track Configuration Changes | boolean | false | Track configuration changes | true | false | true |
| vulnerability_details | Vulnerability Details | string[1000] | [Summary]This attribute is used by DCA, it represents the vulnerability details. [Collection]The value is pushed by DCA via CMSGateway | true | false | false | |
| vulnerability_status | Vulnerability Status | vulnerability_status_enum | [Summary]This attribute is used by DCA, it represents the vulnerability status. [Collection]The value is pushed by DCA via CMSGateway | true | false | false | |
| Attributes defined for Managed Object | |||||||
| Name | Display Name | Type | Default Value | Description | Factory | Key | Hidden |
| TenantOwner | Owner Tenant | string[32] | The Tenant Owner ID | true | false | false | |
| TenantsUses | Consumer Tenants | string_list | The IDs of the Tenants who are associated with the CI | true | false | false | |
| Attributes defined for Object | |||||||
| Name | Display Name | Type | Default Value | Description | Factory | Key | Hidden |
| document_list | Documents | string | Documents | true | false | true | |
| MENU | xml | true | false | true | |||
| Attributes defined for Data | |||||||
| Name | Display Name | Type | Default Value | Description | Factory | Key | Hidden |
| adminstates_enum | 0 | Admin State | true | false | true | ||
| data_allow_auto_discovery | Allow CI Update | boolean[250] | true | true | false | false | |
| changestates_enum | 0 | Change State | true | false | true | ||
| boolean | false | Change State | true | false | true | ||
| changestates_enum | 0 | Change State | true | false | true | ||
| data_externalid | External ID | string[300] | external source id: snmp index, data sources index etc. | true | false | true | |
| data_note | Note | string[250] | true | false | false | ||
| operationstates_enum | 0 | Operation State | true | false | true | ||
| boolean | false | Operation State | true | false | true | ||
| operationstates_enum | 0 | Operation State | true | false | true | ||
| data_origin | Origin | string[100] | true | false | false | ||
| data_source | Created By | string[512] | true | false | false | ||
| teststates_enum | 0 | Test State | true | false | true | ||
| boolean | false | Test State | true | false | true | ||
| teststates_enum | 0 | Test State | true | false | true | ||
| data_updated_by | LastModifiedBy | string[512] | true | false | false | ||
| description | Description | string[1000] | Description | true | false | false | |
| digest | Digest | string[40] | true | false | true | ||
| display_label | Display Label | string[900] | Used as calc attribute for display | true | false | false | |
| MENU | xml | true | false | true | |||
| name | Name | string[900] | true | false | false | ||
| user_label | User Label | string[900] | Used as user label | true | false | false | |
| Attributes defined for Root | |||||||
| Name | Display Name | Type | Default Value | Description | Factory | Key | Hidden |
| BODY_ICON | string | general | true | false | true | ||
| calculated_id | Calculated ID | bytes[16] | Calculated ID | true | false | true | |
| create_time | Created Time | date | When was this CI created | true | false | false | |
| FAMILY_ICON | string | true | false | true | |||
| global_id | Global Id | string[32] | A globally unique identifier for the entity represented by the object | true | false | false | |
| global_id_scope | string | Default | true | false | true | ||
| last_discovered_by | LastDiscoveredBy | string[512] | Who discovered this CI | true | false | false | |
| last_discovered_by_probe | LastDiscoveredByProbe | string | Which probe discovered this CI | true | false | false | |
| last_discovered_time | LastDiscoveredTime | date | When was this CI discovered | true | false | false | |
| last_modified_time | LastModifiedTime | date | When was this CI last updated | true | false | false | |
| root_actualdeletetime | Actual Delete Time | date | When will this CI be deleted | true | false | true | |
| root_actualdeletionperiod | Actual Deletion Period | integer | 40 | What is the period after the CI will be deleted | true | false | false |
| root_candidatefordeletetime | Candidate For Deletion Time | date | When will this CI be warned about deleting | true | false | true | |
| root_class | CI Type | string[100] | Class name of the CI | true | false | true | |
| root_container | Container | string[32] | Container CI of this CI | true | false | false | |
| root_deletioncandidateperiod | Deletion Candidate Period | integer | 20 | What is the period after the CI will be candidate for delete | true | false | false |
| root_enableageing | Enable Aging | boolean | false | Is aging enabled | true | false | false |
| root_iconproperties | string[100] | true | false | true | |||
| root_iscandidatefordeletion | Is Candidate For Deletion | boolean | false | Is candidate for deletion | true | false | false |
| root_lastaccesstime | Last Access Time | date | When was this CI last accessed | true | false | false | |
| string[2] | true | false | true | ||||

Valid direct incoming and outgoing relations defined on Software Entry
| Relations defined for Software Entry | |||
|---|---|---|---|
| From | To | Type | Description |
| Container Image | Software Entry | Composition | Represents a relation between 2 objects where one is contained within the other, and the included object can not exist without its container. Therefore, when the container is deleted, all its contained object will be automatically removed |
| Relations defined for Application Resource | |||
| From | To | Type | Description |
| RunningSoftware | Application Resource | Composition | Represents a relation between 2 objects where one is contained within the other, and the included object can not exist without its container. Therefore, when the container is deleted, all its contained object will be automatically removed |
| Relations defined for InfrastructureElement | |||
| From | To | Type | Description |
| BusinessActivity | InfrastructureElement | Usage | Monitor system Relationships |
| BusinessApplication | InfrastructureElement | Containment | |
| BusinessApplication | InfrastructureElement | Usage | Monitor system Relationships |
| BusinessElement | InfrastructureElement | Usage | Monitor system Relationships |
| BusinessTransaction | InfrastructureElement | Usage | Monitor system Relationships |
| CiCollection | InfrastructureElement | Usage | Monitor system Relationships |
| ClusterResourceConfig | InfrastructureElement | Dependency | represents a dependency between 2 objects |
| Service | InfrastructureElement | Containment | |
| Service | InfrastructureElement | Usage | Monitor system Relationships |
| Relations defined for ConfigurationItem | |||
| From | To | Type | Description |
| ConfigurationItem | ConfigurationItem | ConsumerProvider | |
| ConfigurationItem | Kpi | Composition | Represents a relation between 2 objects where one is contained within the other, and the included object can not exist without its container. Therefore, when the container is deleted, all its contained object will be automatically removed |
| ConfigurationItem | Outage | Composition | Represents a relation between 2 objects where one is contained within the other, and the included object can not exist without its container. Therefore, when the container is deleted, all its contained object will be automatically removed |
| ConfigurationItem | PolicyResult | Aggregation | |
| ConfigurationItem | ScheduledDowntime | Connection | |
| ConfigurationItem | ServiceConnectionPoint | Composition | Represents a relation between 2 objects where one is contained within the other, and the included object can not exist without its container. Therefore, when the container is deleted, all its contained object will be automatically removed |
| ConfigurationItem | ServiceConnectionPoint | Ownership | |
| ApplicationSystem | ConfigurationItem | Aggregation | |
| Asset | ConfigurationItem | Connection | |
| CiCollection | ConfigurationItem | Containment | |
| CiCollection | ConfigurationItem | Membership | |
| ItProcessRecord | ConfigurationItem | Connection | |
| ItProcessRecord | ConfigurationItem | Membership | |
| Location | ConfigurationItem | Membership | |
| Tenant | ConfigurationItem | Connection | |
| Relations defined for Managed Object | |||
| From | To | Type | Description |
| Managed Object | History Change | History Link | |
| Tenant | Managed Object | Connection | |

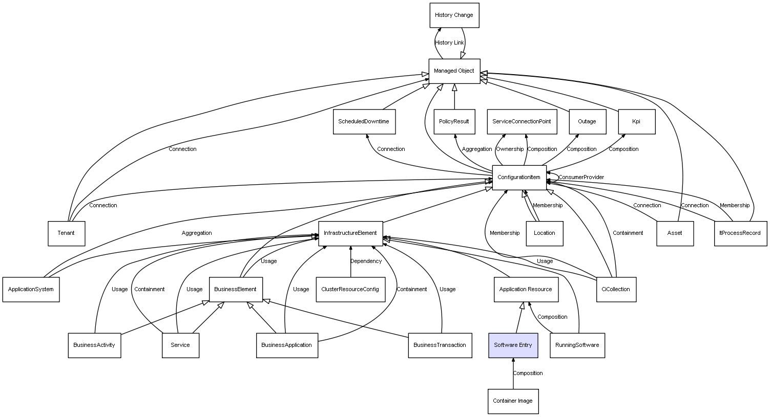
Combined inheritance and relation diagram for Software Entry
| Adapters providing CIs of type Software Entry | ||
|---|---|---|
| Adapter Name | Description | Adapter Type |
| Docker InstalledSoftware Discovery By Scanner Adapter | This adapter executed installed software discovery for docker by scanners. | Discovery |
| Adapters providing CIs of type ConfigurationItem | ||
| Adapter Name | Description | Adapter Type |
| Import from CSV | Imports data from a CSV file into CMDB using mapping of the CSV file columns to CIT attributes. Mapping is defined by the following parameters: ciType: to define the CIT name which you want to create, mappingString: to define the mapping of the CIT attributes to the CSV file columns. Mapping file is used for more complex mapping definitions. Mapping file name is specified by 'mappingFile' parameter. | Integration |
| Import from DB | Imports data from an external database into CMDB using mapping of table columns to CIT attributes. Mapping is defined by the following parameters: ciType: to define the CIT name which you want to create, mappingString: to define the mapping of the CIT attributes to the table columns Mapping file is used for more complex mapping definitions. Mapping file name is specified by 'mappingFile' parameter. A SQL 'select' query is generated automatically and selects all columns in specified table, which defined by parameter: tableName In advanced cases you can specify custom SQL query. | Integration |
| Import from properties file | Imports data from a Properties file into CMDB, using mapping of the CSV file columns to CIT attributes This mapping is usually defined by the setting adapter parameters: ciType: to define the CIT name which you want to create, mappingString: to define the mapping of the Properties attributes to the CSV file columns In cases you need more complex mapping abilities, such as conversion of the strings contained in Properties file to the appropriate type of CMDB object's attribute, you should use the mapping XML configuration file specified by the mappingFile parameter. | Integration |
| SCCM Installed Software Integration | This adapter queries the records from SCCM database and recognizes it as install software by UD SAI | Integration |
| Import from Excel Workbook | Imports data from Excel Workbooks. Parses through multiple worksheet XLS files. Uses 'CIImports.xls' (default) file to import data. | Integration |
| Adapters providing CIs of type Object | ||
| Adapter Name | Description | Adapter Type |
| AMGenericAdapter | This adapter pushes/populates data between UCMDB and Asset Manager. Follow the Quick Start guide supplied with the AM Generic Adapter documentation before creating this integration point. | Integration |
| APM Push Adapter | This adapter pushes data from UCMDB to APM. Follow the APM Push Adapter documentation included in the UCMDB Discovery and Integration Content Guide before creating this integration point. | Integration |
| UCMDB API Population | Allows defining Reconciliation Priority for API Data In flows | Integration |
| Data Push into Atrium | Pushes CIs and relationships to BMC Atrium | Integration |
| CA CMDB (deprecated) | Pushes CIs and relationships to CA CMDB | Integration |
| UCMDB 10.x and later | Used for Populating and Federating data from a remote UCMDB 10.x(or later) and for Pushing to a remote UCMDB 10.x(or later) | Integration |
| UCMDB 9.x (deprecated) | Used for Populating and Federating data from a remote UCMDB 9.x server and for Pushing to a remote UCMDB 9.x | Integration |
| UCMDB History Adapter [local instance only] | Used to federated data from the UCMDB's History | Integration |
| UCMDB to SaaS | Used for Pushing CIs and Relationships from an on-premises UCMDB 2019.02(or later) to SaaS CMS | Integration |
| Push Adapter DB Example | Push data into Oracle \ MSSQL database | Integration |
| GenericDBAdapter | An example Adapter that uses the GDB-Framework | Integration |
| Java_Adapter_Template | Adapter Description | Integration |
| JiraSM Cloud Push Adapter | JiraSM Cloud Push Adapter | Integration |
| Pulsar Push Adapter | Push function for Pulsar Push Adapter | Integration |
| Push Adapter | Push Adapter | Integration |
| Remedyforce Push Integration | Remedyforce Push Integration | Integration |
| System Center Configuration Manager | Uses the GDB-Framework to Populate and Federate data from a System Center Configuration Manager. The adapter is also backward compatible with the SMS DB | Integration |
| Service Manager 9.41 | Discovery Pattern Description | Integration |
| Service Manager Enhanced Generic Adapter | Push and Populate CI data between UCMDB and Service Manager | Integration |
| ServiceNow Enhanced Generic Adapter | Push, Populate and Federation of CI data between UCMDB and ServiceNow | Integration |
| UCMDB to XML | Export data into XML from UCMDB | Integration |
© Copyright 2018 Micro Focus or one of its affiliates