
Inheritance diagram for Amazon SQS Queue
| Display Name | Amazon SQS Queue |
|---|---|
| Name | aws_sqs_queue |
| Description | [Summary]Amazon SQS Queue [Class]com.amazonaws.services.sns.model.Topic |
| Attributes defined for Amazon SQS Queue | |||||||
|---|---|---|---|---|---|---|---|
| Name | Display Name | Type | Default Value | Description | Factory | Key | Hidden |
| approximate_number_messages | Approximate Number Of Messages | integer | [Summary] The approximate number of messages available for retrieval from the queue. [Collection - AWS] Call API:SqsClient.getQueueAttributes(GetQueueAttributesRequest.builder().attributeNames(QueueAttributeName.ApproximateNumberOfMessages)).attributes().get(QueueAttributeName.ApproximateNumberOfMessages) [Example] 0 | true | false | false | |
| approximate_number_messages_delayed | Approximate Number Of Messages Delayed | integer | [Summary] The approximate number of messages in the queue that are delayed and not available for reading immediately. This can happen when the queue is configured as a delay queue or when a message has been sent with a delay parameter. [Collection - AWS] Call API:SqsClient.getQueueAttributes(GetQueueAttributesRequest.builder().attributeNames(QueueAttributeName.ApproximateNumberOfMessagesDelayed)).attributes().get(QueueAttributeName.ApproximateNumberOfMessagesDelayed) [Example] 0 | true | false | false | |
| approximate_number_messages_not_visible | Approximate Number Of Messages Not Visible | integer | [Summary] The approximate number of messages that are in flight. Messages are considered to be in flight if they have been sent to a client but have not a client but have not yet been deleted or have not yet reached the end of their visibility window. [Collection - AWS] Call API:SqsClient.getQueueAttributes(GetQueueAttributesRequest.builder().attributeNames(QueueAttributeName.ApproximateNumberOfMessagesNotVisible)).attributes().get(QueueAttributeName.ApproximateNumberOfMessagesNotVisible) [Example] 0 | true | false | false | |
| delay_seconds | Delay Seconds | integer | [Summary] The length of time, in seconds, for which the delivery of all messages in the queue is delayed. Valid values: An integer from 0 to 900 seconds (15 minutes). Default: 0. [Collection - AWS] Call API:SqsClient.getQueueAttributes(GetQueueAttributesRequest.builder().attributeNames(QueueAttributeName.DelaySeconds)).attributes().get(QueueAttributeName.DelaySeconds) [Example] 0 | true | false | false | |
| maximum_message_size | Maximum Message Size | integer | [Summary] The limit of how many bytes a message can contain before Amazon SQS rejects it. Valid values: An integer from 1,024 bytes (1 KiB) to 262,144 bytes (256 KiB). Default: 262,144 (256 KiB). [Collection - AWS] Call API:SqsClient.getQueueAttributes(GetQueueAttributesRequest.builder().attributeNames(QueueAttributeName.MaximumMessageSize)).attributes().get(QueueAttributeName.MaximumMessageSize) [Example] 262144 | true | false | false | |
| message_retention_period | Message Retention Period | integer | [Summary] The length of time, in seconds, for which Amazon SQS retains a message. Valid values: An integer from 60 seconds (1 minute) to 1,209,600 seconds (14 days). Default: 345,600 (4 days). [Collection - AWS] Call API:SqsClient.getQueueAttributes(GetQueueAttributesRequest.builder().attributeNames(QueueAttributeName.MessageRetentionPeriod)).attributes().get(QueueAttributeName.MessageRetentionPeriod) [Example] 345600 | true | false | false | |
| queue_url | Queue Url | string[255] | [Summary] TThe queue url [Collection - AWS] Call API:SqsClient.getQueueUrl(GetQueueUrlRequest.builder().queueName(queueName).build()).queueUrl() [Example] https://sqs.ap-south-1.amazonaws.com/1234567/ucmdb_queue | true | false | false | |
| receive_message_wait_time_seconds | Receive Message Wait Time Seconds | integer | [Summary] The length of time, in seconds, for which the ReceiveMessage action waits for a message to arrive. Valid values: An integer from 0 to 20 (seconds). Default: 0. [Collection - AWS] Call API:SqsClient.getQueueAttributes(GetQueueAttributesRequest.builder().attributeNames(QueueAttributeName.ReceiveMessageWaitTimeSeconds)).attributes().get(QueueAttributeName.ReceiveMessageWaitTimeSeconds) [Example] 15 | true | false | false | |
| redrive_policy | Redrive Policy | string[500] | [Summary] The string that includes the parameters for the dead-letter queue functionality of the source queue as a JSON object. For more information about the redrive policy and dead-letter queues, see https://docs.aws.amazon.com/AWSSimpleQueueService/latest/SQSDeveloperGuide/sqs-dead-letter-queues.html [Collection - AWS] Call API:SqsClient.getQueueAttributes(GetQueueAttributesRequest.builder().attributeNames(QueueAttributeName.RedrivePolicy)).attributes().get(QueueAttributeName.RedrivePolicy) [Example] | true | false | false | |
| visibility_timeout | Visibility Timeout | integer | [Summary] The visibility timeout for the queue. Valid values: An integer from 0 to 43,200 (12 hours). Default: 30. For more information about the visibility timeout ,see https://docs.aws.amazon.com/AWSSimpleQueueService/latest/SQSDeveloperGuide/sqs-visibility-timeout.html [Collection - AWS] Call API:SqsClient.getQueueAttributes(GetQueueAttributesRequest.builder().attributeNames(QueueAttributeName.VisibilityTimeout)).attributes().get(QueueAttributeName.VisibilityTimeout) [Example] 30 | true | false | false | |
| Attributes defined for Cloud Service | |||||||
| Name | Display Name | Type | Default Value | Description | Factory | Key | Hidden |
| cloud_resource_identifier | Cloud Resource Identifier | string[255] | Used as unique identifier for all cloud resource | true | false | false | |
| string[100] | The type of the Service. Azure: azure, AWS: aws | true | false | true | |||
| service_vendor | Service Vendor | string[100] | This attribute indicates the hosting platform of this node. For example, AWS, Azure, etc | true | false | false | |
| type_properties | Type Properties | string[4000] | This attribute indicates the properties of the represented service | true | false | false | |
| type_service | Type of Service | string[100] | This attribute indicates the type of the service. It can be AzureBlogStorage, AzureKeyVault etc | true | false | false | |
| Attributes defined for InfrastructureElement | |||||||
| Name | Display Name | Type | Default Value | Description | Factory | Key | Hidden |
| BODY_ICON | string | system | true | false | true | ||
| codepage | CodePage | string[50] | System suported CodePage | true | false | true | |
| credentials_id | Reference to the credentials dictionary entry | string | Reference to the credentials dictinary entry | true | false | true | |
| language | Language | string[50] | System suported language | true | false | true | |
| zone_list | Zone List | string_list[256] | List of management zones in which the CI is discovered | true | false | false | |
| Attributes defined for ConfigurationItem | |||||||
| Name | Display Name | Type | Default Value | Description | Factory | Key | Hidden |
| ack_cleared_time | long | true | false | true | |||
| ack_id | string[80] | true | false | true | |||
| bit_position | Bit Position | integer | true | false | true | ||
| bitmap_id | Bitmap ID | integer | true | false | true | ||
| BODY_ICON | string | it_world | true | false | true | ||
| ci_lifecycle_state | CI Lifecycle State | lifecycle_state_enum | The attribute indicates the overall Lifecycle state of a CI when using enhanced lifecycle solution | true | false | false | |
| string[50] | City location | true | false | true | |||
| classification | classification_enum | true | false | false | |||
| contextmenu | Context Menu | string_list[100] | Context menu | true | false | true | |
| string[50] | Country or province location | true | false | true | |||
| data_tags | Tags | json[4000] | A tag is a label assigned to a resource.Each tag consists of a key and a value. | true | false | false | |
| discovery_state | Discovery State | discovery_state_enum | State of UD discovery | true | false | false | |
| is_save_persistency | Store KPI History For Over Time Reports | boolean | false | Store KPI history for over time reports | true | false | true |
| layer | layer_enum | true | false | false | |||
| metaphase | Meta Phase | string[50] | Meta Phase of a CI in SMAX. The attribute is owned by SMAX exclusively | true | false | false | |
| monitor_state | Monitor State | string[50] | Monitor State of a CI in OpsB. The attribute is owned by OpsB exclusively. | true | false | false | |
| provision_state | Provision State | string[50] | Provision State of a CI in HCMX. The attribute is owned by HCMX exclusively. | true | false | false | |
| regulatory_details | Regulatory Details | string[1000] | [Summary]This attribute is used by DCA, it represents the regulatory details. [Collection]The value is pushed by DCA via CMSGateway | true | false | false | |
| regulatory_status | Regulatory Status | regulatory_status_enum | [Summary]This attribute is used by DCA, it represents the regulatory status. [Collection]The value is pushed by DCA via CMSGateway | true | false | false | |
| sd_type | SD Type | string[32] | true | false | false | ||
| string[50] | State location | true | false | true | |||
| track_changes | Track Configuration Changes | boolean | false | Track configuration changes | true | false | true |
| vulnerability_details | Vulnerability Details | string[1000] | [Summary]This attribute is used by DCA, it represents the vulnerability details. [Collection]The value is pushed by DCA via CMSGateway | true | false | false | |
| vulnerability_status | Vulnerability Status | vulnerability_status_enum | [Summary]This attribute is used by DCA, it represents the vulnerability status. [Collection]The value is pushed by DCA via CMSGateway | true | false | false | |
| Attributes defined for Managed Object | |||||||
| Name | Display Name | Type | Default Value | Description | Factory | Key | Hidden |
| TenantOwner | Owner Tenant | string[32] | The Tenant Owner ID | true | false | false | |
| TenantsUses | Consumer Tenants | string_list | The IDs of the Tenants who are associated with the CI | true | false | false | |
| Attributes defined for Object | |||||||
| Name | Display Name | Type | Default Value | Description | Factory | Key | Hidden |
| document_list | Documents | string | Documents | true | false | true | |
| MENU | xml | true | false | true | |||
| Attributes defined for Data | |||||||
| Name | Display Name | Type | Default Value | Description | Factory | Key | Hidden |
| adminstates_enum | 0 | Admin State | true | false | true | ||
| data_allow_auto_discovery | Allow CI Update | boolean[250] | true | true | false | false | |
| changestates_enum | 0 | Change State | true | false | true | ||
| boolean | false | Change State | true | false | true | ||
| changestates_enum | 0 | Change State | true | false | true | ||
| data_externalid | External ID | string[300] | external source id: snmp index, data sources index etc. | true | false | true | |
| data_note | Note | string[250] | true | false | false | ||
| operationstates_enum | 0 | Operation State | true | false | true | ||
| boolean | false | Operation State | true | false | true | ||
| operationstates_enum | 0 | Operation State | true | false | true | ||
| data_origin | Origin | string[100] | true | false | false | ||
| data_source | Created By | string[512] | true | false | false | ||
| teststates_enum | 0 | Test State | true | false | true | ||
| boolean | false | Test State | true | false | true | ||
| teststates_enum | 0 | Test State | true | false | true | ||
| data_updated_by | LastModifiedBy | string[512] | true | false | false | ||
| description | Description | string[1000] | Description | true | false | false | |
| digest | Digest | string[40] | true | false | true | ||
| display_label | Display Label | string[900] | Used as calc attribute for display | true | false | false | |
| MENU | xml | true | false | true | |||
| name | Name | string[900] | true | false | false | ||
| user_label | User Label | string[900] | Used as user label | true | false | false | |
| Attributes defined for Root | |||||||
| Name | Display Name | Type | Default Value | Description | Factory | Key | Hidden |
| BODY_ICON | string | general | true | false | true | ||
| calculated_id | Calculated ID | bytes[16] | Calculated ID | true | false | true | |
| create_time | Created Time | date | When was this CI created | true | false | false | |
| FAMILY_ICON | string | true | false | true | |||
| global_id | Global Id | string[32] | A globally unique identifier for the entity represented by the object | true | false | false | |
| global_id_scope | string | Default | true | false | true | ||
| last_discovered_by | LastDiscoveredBy | string[512] | Who discovered this CI | true | false | false | |
| last_discovered_by_probe | LastDiscoveredByProbe | string | Which probe discovered this CI | true | false | false | |
| last_discovered_time | LastDiscoveredTime | date | When was this CI discovered | true | false | false | |
| last_modified_time | LastModifiedTime | date | When was this CI last updated | true | false | false | |
| root_actualdeletetime | Actual Delete Time | date | When will this CI be deleted | true | false | true | |
| root_actualdeletionperiod | Actual Deletion Period | integer | 40 | What is the period after the CI will be deleted | true | false | false |
| root_candidatefordeletetime | Candidate For Deletion Time | date | When will this CI be warned about deleting | true | false | true | |
| root_class | CI Type | string[100] | Class name of the CI | true | false | true | |
| root_container | Container | string[32] | Container CI of this CI | true | false | false | |
| root_deletioncandidateperiod | Deletion Candidate Period | integer | 20 | What is the period after the CI will be candidate for delete | true | false | false |
| root_enableageing | Enable Aging | boolean | false | Is aging enabled | true | false | false |
| root_iconproperties | string[100] | true | false | true | |||
| root_iscandidatefordeletion | Is Candidate For Deletion | boolean | false | Is candidate for deletion | true | false | false |
| root_lastaccesstime | Last Access Time | date | When was this CI last accessed | true | false | false | |
| string[2] | true | false | true | ||||

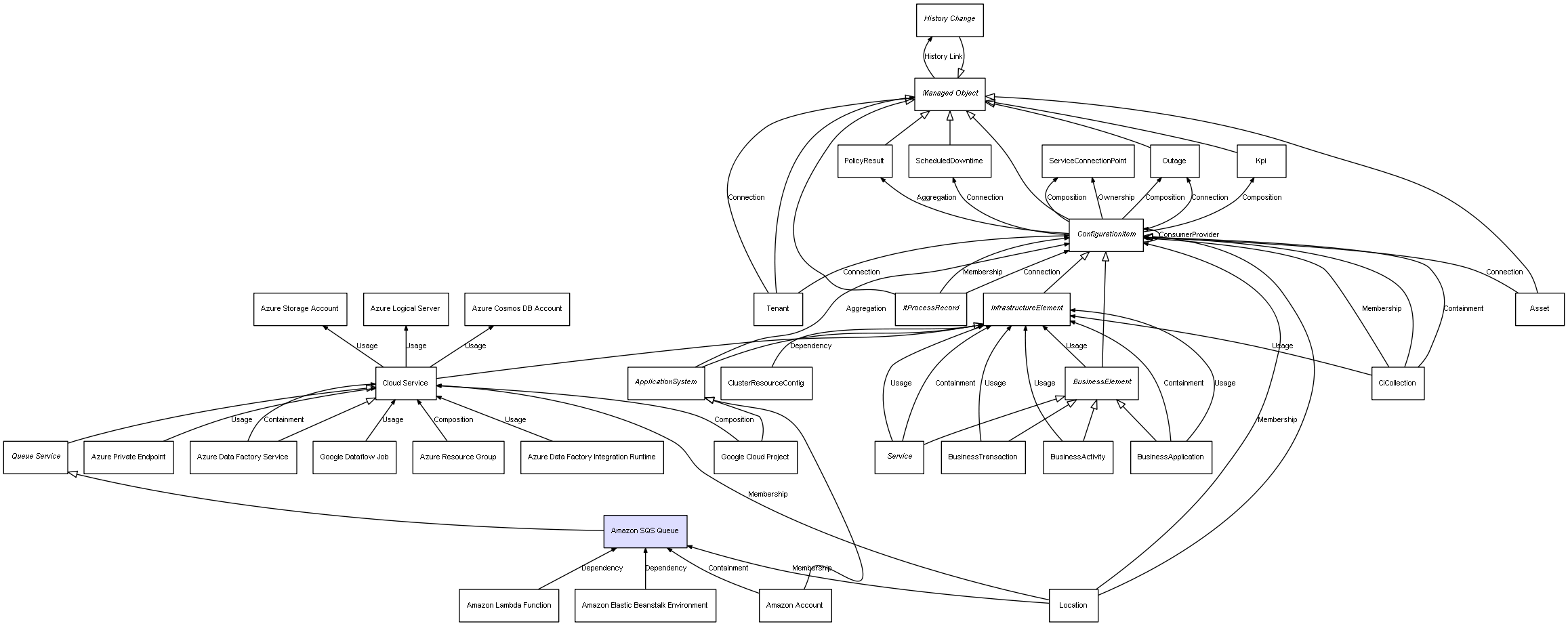
Valid direct incoming and outgoing relations defined on Amazon SQS Queue
| Relations defined for Amazon SQS Queue | |||
|---|---|---|---|
| From | To | Type | Description |
| Amazon Account | Amazon SQS Queue | Containment | |
| Amazon Elastic Beanstalk Environment | Amazon SQS Queue | Dependency | represents a dependency between 2 objects |
| Amazon Lambda Function | Amazon SQS Queue | Dependency | represents a dependency between 2 objects |
| Location | Amazon SQS Queue | Membership | |
| Relations defined for Cloud Service | |||
| From | To | Type | Description |
| Cloud Service | Azure Cosmos DB Account | Usage | Monitor system Relationships |
| Cloud Service | Azure Logical Server | Usage | Monitor system Relationships |
| Cloud Service | Azure Storage Account | Usage | Monitor system Relationships |
| Azure Data Factory Integration Runtime | Cloud Service | Usage | Monitor system Relationships |
| Azure Data Factory Service | Cloud Service | Containment | |
| Azure Private Endpoint | Cloud Service | Usage | Monitor system Relationships |
| Azure Resource Group | Cloud Service | Composition | Represents a relation between 2 objects where one is contained within the other, and the included object can not exist without its container. Therefore, when the container is deleted, all its contained object will be automatically removed |
| Google Dataflow Job | Cloud Service | Usage | Monitor system Relationships |
| Google Cloud Project | Cloud Service | Composition | Represents a relation between 2 objects where one is contained within the other, and the included object can not exist without its container. Therefore, when the container is deleted, all its contained object will be automatically removed |
| Location | Cloud Service | Membership | |
| Relations defined for InfrastructureElement | |||
| From | To | Type | Description |
| BusinessActivity | InfrastructureElement | Usage | Monitor system Relationships |
| BusinessApplication | InfrastructureElement | Containment | |
| BusinessApplication | InfrastructureElement | Usage | Monitor system Relationships |
| BusinessElement | InfrastructureElement | Usage | Monitor system Relationships |
| BusinessTransaction | InfrastructureElement | Usage | Monitor system Relationships |
| CiCollection | InfrastructureElement | Usage | Monitor system Relationships |
| ClusterResourceConfig | InfrastructureElement | Dependency | represents a dependency between 2 objects |
| Service | InfrastructureElement | Containment | |
| Service | InfrastructureElement | Usage | Monitor system Relationships |
| Relations defined for ConfigurationItem | |||
| From | To | Type | Description |
| ConfigurationItem | ConfigurationItem | ConsumerProvider | |
| ConfigurationItem | Kpi | Composition | Represents a relation between 2 objects where one is contained within the other, and the included object can not exist without its container. Therefore, when the container is deleted, all its contained object will be automatically removed |
| ConfigurationItem | Outage | Composition | Represents a relation between 2 objects where one is contained within the other, and the included object can not exist without its container. Therefore, when the container is deleted, all its contained object will be automatically removed |
| ConfigurationItem | Outage | Connection | |
| ConfigurationItem | PolicyResult | Aggregation | |
| ConfigurationItem | ScheduledDowntime | Connection | |
| ConfigurationItem | ServiceConnectionPoint | Composition | Represents a relation between 2 objects where one is contained within the other, and the included object can not exist without its container. Therefore, when the container is deleted, all its contained object will be automatically removed |
| ConfigurationItem | ServiceConnectionPoint | Ownership | |
| ApplicationSystem | ConfigurationItem | Aggregation | |
| Asset | ConfigurationItem | Connection | |
| CiCollection | ConfigurationItem | Containment | |
| CiCollection | ConfigurationItem | Membership | |
| ItProcessRecord | ConfigurationItem | Connection | |
| ItProcessRecord | ConfigurationItem | Membership | |
| Location | ConfigurationItem | Membership | |
| Tenant | ConfigurationItem | Connection | |
| Relations defined for Managed Object | |||
| From | To | Type | Description |
| Managed Object | History Change | History Link | |
| Tenant | Managed Object | Connection | |

Combined inheritance and relation diagram for Amazon SQS Queue
| Adapters providing CIs of type Amazon SQS Queue | ||
|---|---|---|
| Adapter Name | Description | Adapter Type |
| AWS Event Based Discovery | Discovers AWS topologies by using the AWS SDK for Java to access AWS SQS service. | Discovery |
| AWS Event Based Discovery using Tags | Read AWS messages from local DB using tags as filter and report the changes of AWS resources to UCMDB. | Discovery |
| AWS by Web Services | Discovers AWS topologies using the Amazon Web Services. | Discovery |
| AWS by Web Services using Tags | Discovers AWS resources with customized tags | Discovery |
| Adapters providing CIs of type Cloud Service | ||
| Adapter Name | Description | Adapter Type |
| Azure Discovery by Tenant | This adapter discovers subscriptions, resource groups, virtual machines, networks and storage accounts on an Azure tenant | Discovery |
| Azure Event Based Discovery | Azure Event Based Discovery | Discovery |
| Azure Event Based Discovery by Tenant | Azure Event Based Discovery by Tenant | Discovery |
| Azure by WebServices | This adapter discovers subscriptions, resource groups, virtual machines, networks and storage accounts on an Azure tenant | Discovery |
| Adapters providing CIs of type ConfigurationItem | ||
| Adapter Name | Description | Adapter Type |
| Import from CSV | Imports data from a CSV file into CMDB using mapping of the CSV file columns to CIT attributes. Mapping is defined by the following parameters: ciType: to define the CIT name which you want to create, mappingString: to define the mapping of the CIT attributes to the CSV file columns. Mapping file is used for more complex mapping definitions. Mapping file name is specified by 'mappingFile' parameter. | Integration |
| Import from DB | Imports data from an external database into CMDB using mapping of table columns to CIT attributes. Mapping is defined by the following parameters: ciType: to define the CIT name which you want to create, mappingString: to define the mapping of the CIT attributes to the table columns Mapping file is used for more complex mapping definitions. Mapping file name is specified by 'mappingFile' parameter. A SQL 'select' query is generated automatically and selects all columns in specified table, which defined by parameter: tableName In advanced cases you can specify custom SQL query. | Integration |
| Import from properties file | Imports data from a Properties file into CMDB, using mapping of the CSV file columns to CIT attributes This mapping is usually defined by the setting adapter parameters: ciType: to define the CIT name which you want to create, mappingString: to define the mapping of the Properties attributes to the CSV file columns In cases you need more complex mapping abilities, such as conversion of the strings contained in Properties file to the appropriate type of CMDB object's attribute, you should use the mapping XML configuration file specified by the mappingFile parameter. | Integration |
| SCCM Installed Software Integration | This adapter queries the records from SCCM database and recognizes it as install software by UD SAI | Integration |
| Import from Excel Workbook | Imports data from Excel Workbooks. Parses through multiple worksheet XLS files. Uses 'CIImports.xls' (default) file to import data. | Integration |
| Adapters providing CIs of type Object | ||
| Adapter Name | Description | Adapter Type |
| AMGenericAdapter | This adapter pushes/populates data between UCMDB and Asset Manager. Follow the Quick Start guide supplied with the AM Generic Adapter documentation before creating this integration point. | Integration |
| APM Push Adapter | This adapter pushes data from UCMDB to APM. Follow the APM Push Adapter documentation included in the UCMDB Discovery and Integration Content Guide before creating this integration point. | Integration |
| UCMDB API Population | Allows defining Reconciliation Priority for API Data In flows | Integration |
| Data Push into BMC Helix CMDB | Pushes CIs and relationships to BMC Helix CMDB | Integration |
| UCMDB 10.x and later | Used for Populating and Federating data from a remote UCMDB 10.x(or later) and for Pushing to a remote UCMDB 10.x(or later) | Integration |
| UCMDB History Adapter [local instance only] | Used to federated data from the UCMDB's History | Integration |
| UCMDB to SaaS | Used for Pushing CIs and Relationships from an on-premises UCMDB 2019.02(or later) to SaaS CMS | Integration |
| Push Adapter DB Example | Push data into Oracle \ MSSQL database | Integration |
| GenericDBAdapter | An example Adapter that uses the GDB-Framework | Integration |
| Infoblox Adapter | Integration with Infoblox Grid Manager | Integration |
| Java_Adapter_Template | Adapter Description | Integration |
| JiraSM Cloud Push Adapter | JiraSM Cloud Push Adapter | Integration |
| ITOM DataLake Push Adapter | Push function for ITOM DataLake Push Adapter | Integration |
| Pulsar Push Adapter | Push function for Pulsar Push Adapter | Integration |
| Push Adapter | Push Adapter | Integration |
| BMC Helix RemedyForce CMDB Push Integration | BMC Helix RemedyForce CMDB Push Integration | Integration |
| System Center Configuration Manager | Uses the GDB-Framework to Populate and Federate data from a System Center Configuration Manager. The adapter is also backward compatible with the SMS DB | Integration |
| Service Manager 9.41 | Discovery Pattern Description | Integration |
| Service Manager Enhanced Generic Adapter | Push and Populate CI data between UCMDB and Service Manager | Integration |
| ServiceNow Enhanced Generic Adapter | Push, Populate and Federation of CI data between UCMDB and ServiceNow | Integration |
| UniversalDiscovery Config Adapter | Push configuration to UD from CIs in UCMDB | Integration |
| UCMDB to XML | Export data into XML from UCMDB | Integration |
© Copyright 2018 Micro Focus or one of its affiliates