
Inheritance diagram for Cluster Quota
| Display Name | Cluster Quota |
|---|---|
| Name | cluster_quota |
| Description | [Summary]ClusterResourceQuota mirrors ResourceQuota at a cluster scope. This object is easily convertible to synthetic ResourceQuota object to allow quota evaluation re-use. [Collection]Call API: http(s)://openshift_server:port/apis/quota.openshift.io/v1/clusterresourcequotas, and get JSON response. |
| Attributes defined for Cluster Quota | |||||||
|---|---|---|---|---|---|---|---|
| Name | Display Name | Type | Default Value | Description | Factory | Key | Hidden |
| sepc_hard_gluster_dyn | Spec Hard Gluster Dyn | integer | [Summary]Across all persistent volume claims, the sum of gluster-dyn storage cannot exceed this value. [Collection]You can obtain the value from the field 'items.spec.quota.hard.gluster-dyn.storageclass.storage.k8s.io/requests.storage'.Make sure that the value unit is normalized MiB in integer format | true | false | false | |
| spec_hard_blockstorage | Spec Hard Block Storage | integer | [Summary]Across all persistent volume claims, the sum of blockstorage-class storage cannot exceed this value. [Collection]You can obtain the value from the field 'items.spec.quota.hard.blockstorage-class.storageclass.storage.k8s.io/requests.storage'.Make sure that the value unit is normalized MiB in integer format | true | false | false | |
| spec_hard_limit_cpu | Spec Hard Limit CPU | float | [Summary]Across all pods in a non-terminal state, the sum of CPU limits cannot exceed this value,specified by Openshift administrator. [Collection]You can obtain the value from the field 'items.spec.quota.hard.limits.cpu'.The value may be in three kinds of units: mcore,core,kcore.Make sure that the value unit is normalized to core in float format | true | false | false | |
| spec_hard_limit_memory | Spec Hard Limit Memory | long | [Summary]Across all pods in a non-terminal state, the sum of memory limits cannot exceed this value,specified by Openshift administrator. [Collection] You can obtain the value from the field 'items.spec.quota.hard.limits.memory'.Make sure that the value unit is normalized to MiB in long integer format | true | false | false | |
| spec_hard_request_cpu | Spec Hard Request CPU | float | [Summary] Across all pods in a non-terminal state, the sum of CPU requests cannot exceed this value,specified by Openshift administrator. [Collection]You can obtain the value from the field 'items.spec.quota.hard.requests.cpu'.The value may be in three kinds of units: mcore, core, and kcore.Make sure that the value unit is normalized to core in float format | true | false | false | |
| spec_hard_request_memory | Spec Hard Request Memory | long | [Summary]Across all pods in a non-terminal state, the sum of memory requests cannot exceed this value,specified by Openshift administrator. [Collection]You can obtain the value from the field 'items.spec.quota.hard.requests.memory'.Make sure that the value unit is normalized to MiB in long integer format | true | false | false | |
| status_hard_blockstorage | Status Hard Block Storage | integer | [Summary]Across all persistent volume claims, the sum of blockstorage-class storage cannot exceed this value,holding by the cluster. [Collection]You can obtain the value from the field 'items.status.total.hard.blockstorage-class.storageclass.storage.k8s.io/requests.storage'.Make sure that the value unit is normalized MiB in integer format | true | false | false | |
| status_hard_gluster_dyn | Status Hard Gluster Dyn Storage | integer | [Summary]Across all persistent volume claims, the sum of gluster-dyn storage cannot exceed this value,holding by the cluster. [Collection]You can obtain the value from the field 'items.status.total.hard.gluster-dyn.storageclass.storage.k8s.io/requests.storage'.Make sure that the value unit is normalized MiB in integer format | true | false | false | |
| status_hard_limit_cpu | Status Hard Limit CPU | float | [Summary]Across all pods in a non-terminal state, the sum of CPU limits cannot exceed this value,holding by the cluster. [Collection]You can obtain the value from the field 'items.status.total.hard.limits.cpu'.The value may be in three kinds of units: mcore,core,kcore.Make sure that the value unit is normalized to core in float format | true | false | false | |
| status_hard_limit_memory | Status Hard Limit Memory | long | [Summary]Across all pods in a non-terminal state, the sum of memory limits cannot exceed this value,holding by the cluster. [Collection]You can obtain the value from the field 'items.status.total.hard.limits.memory'.Make sure that the value unit is normalized to MiB in long integer format | true | false | false | |
| status_hard_request_cpu | Status Hard Request CPU | float | [Summary]Across all pods in a non-terminal state, the sum of CPU requests cannot exceed this value,holding by the cluster. [Collection] You can obtain the value from the field 'items.status.total.hard.requests.cpu'.The value may be in three kinds of units: mcore,core,kcore.Make sure that the value unit is normalized to core in float format | true | false | false | |
| status_hard_request_memory | Status Hard Request Memory | long | [Summary]Across all pods in a non-terminal state, the sum of memory requests cannot exceed this value,holding by the cluster. [Collection] You can obtain the value from the field 'items.status.total.hard.requests.memory'.Make sure that the value unit is normalized to MiB in long integer format | true | false | false | |
| status_used_blockstorage | Status Used Block Storage | integer | [Summary]Across all persistent volume claims, the sum of blockstorage-class storage already used. [Collection]You can obtain the value from the field 'items.status.total.used.blockstorage-class.storageclass.storage.k8s.io/requests.storage'.Make sure that the value unit is normalized MiB in integer format | true | false | false | |
| status_used_gluster_dyn | Status Used Gluster Dyn Storage | integer | [Summary]Across all persistent volume claims, the sum of gluster-dyn storage already used. [Collection]You can obtain the value from the field 'items.status.total.used.gluster-dyn.storageclass.storage.k8s.io/requests.storage'.Make sure that the value unit is normalized to MiB in integer format | true | false | false | |
| status_used_limit_cpu | Status Used Limit CPU | float | [Summary]Across all pods in a non-terminal state, the sum of CPU limits already used. [Collection]You can obtain the value from the field 'items.status.total.used.limits.cpu'.The value may be in three kinds of units: mcore,core,kcore.Make sure that the value unit is normalized core in float format | true | false | false | |
| status_used_limit_memory | Status Used Limit Memory | long | [Summary]Across all pods in a non-terminal state, the sum of memory limits already used. [Collection]You can obtain the value from the field 'items.status.total.used.limits.memory'.Make sure that the value unit is normalized to MiB in long integer format | true | false | false | |
| status_used_request_cpu | Status Used Request CPU | float | [Summary]Across all pods in a non-terminal state, the sum of CPU requests already used. [Collection]You can obtain the value from the field 'items.status.total.used.requests.cpu'.The value may be in three kinds of units: mcore,core,kcore.Make sure that the value unit is normalized to core in float format | true | false | false | |
| status_used_request_memory | Status Used Request Memory | long | [Summary]Across all pods in a non-terminal state, the sum of memory requests already used. [Collection]You can obtain the value from the field 'items.status.total.used.requests.memory'.Make sure that the value unit is normalized to MiB in long integer format | true | false | false | |
| Attributes defined for Openshift Resource | |||||||
| Name | Display Name | Type | Default Value | Description | Factory | Key | Hidden |
| BODY_ICON | string | general | true | false | true | ||
| creation_time | Creation Time | date | true | false | false | ||
| MENU | xml | true | false | true | |||
| uid | UID | string[100] | In most cases, this field is mapped to the uid of OpenShift resources,but for the cluster_quota_config CIT, this field consists of the names of namespace and cluster quota that have Composition relationships with cluster_quota_config.The rule is as follows:'namespace' + '/' + 'cluster_quota' | true | true | false | |
| Attributes defined for Application Resource | |||||||
| Name | Display Name | Type | Default Value | Description | Factory | Key | Hidden |
| applicationresource_type | Application Resource Type | string[100] | Application Resource Type | true | false | false | |
| BODY_ICON | string | general | true | false | true | ||
| FAMILY_ICON | string | hostresource | true | false | true | ||
| layer | layer_enum | software | true | false | false | ||
| resource_path | Resource Path | string[512] | Resource Path | true | false | false | |
| Attributes defined for InfrastructureElement | |||||||
| Name | Display Name | Type | Default Value | Description | Factory | Key | Hidden |
| BODY_ICON | string | system | true | false | true | ||
| codepage | CodePage | string[50] | System suported CodePage | true | false | true | |
| credentials_id | Reference to the credentials dictionary entry | string | Reference to the credentials dictinary entry | true | false | true | |
| language | Language | string[50] | System suported language | true | false | true | |
| zone_list | Zone List | string_list[256] | List of management zones in which the CI is discovered | true | false | false | |
| Attributes defined for ConfigurationItem | |||||||
| Name | Display Name | Type | Default Value | Description | Factory | Key | Hidden |
| ack_cleared_time | long | true | false | true | |||
| ack_id | string[80] | true | false | true | |||
| bit_position | Bit Position | integer | true | false | true | ||
| bitmap_id | Bitmap ID | integer | true | false | true | ||
| BODY_ICON | string | it_world | true | false | true | ||
| ci_lifecycle_state | CI Lifecycle State | lifecycle_state_enum | The attribute indicates the overall Lifecycle state of a CI when using enhanced lifecycle solution | true | false | false | |
| string[50] | City location | true | false | true | |||
| classification | classification_enum | true | false | false | |||
| contextmenu | Context Menu | string_list[100] | Context menu | true | false | true | |
| string[50] | Country or province location | true | false | true | |||
| data_tags | Tags | json[4000] | A tag is a label assigned to a resource.Each tag consists of a key and a value. | true | false | false | |
| discovery_state | Discovery State | discovery_state_enum | State of UD discovery | true | false | false | |
| is_save_persistency | Store KPI History For Over Time Reports | boolean | false | Store KPI history for over time reports | true | false | true |
| layer | layer_enum | true | false | false | |||
| metaphase | Meta Phase | string[50] | Meta Phase of a CI in SMAX. The attribute is owned by SMAX exclusively | true | false | false | |
| monitor_state | Monitor State | string[50] | Monitor State of a CI in OpsB. The attribute is owned by OpsB exclusively. | true | false | false | |
| provision_state | Provision State | string[50] | Provision State of a CI in HCMX. The attribute is owned by HCMX exclusively. | true | false | false | |
| regulatory_details | Regulatory Details | string[1000] | [Summary]This attribute is used by DCA, it represents the regulatory details. [Collection]The value is pushed by DCA via CMSGateway | true | false | false | |
| regulatory_status | Regulatory Status | regulatory_status_enum | [Summary]This attribute is used by DCA, it represents the regulatory status. [Collection]The value is pushed by DCA via CMSGateway | true | false | false | |
| sd_type | SD Type | string[32] | true | false | false | ||
| string[50] | State location | true | false | true | |||
| track_changes | Track Configuration Changes | boolean | false | Track configuration changes | true | false | true |
| vulnerability_details | Vulnerability Details | string[1000] | [Summary]This attribute is used by DCA, it represents the vulnerability details. [Collection]The value is pushed by DCA via CMSGateway | true | false | false | |
| vulnerability_status | Vulnerability Status | vulnerability_status_enum | [Summary]This attribute is used by DCA, it represents the vulnerability status. [Collection]The value is pushed by DCA via CMSGateway | true | false | false | |
| Attributes defined for Managed Object | |||||||
| Name | Display Name | Type | Default Value | Description | Factory | Key | Hidden |
| TenantOwner | Owner Tenant | string[32] | The Tenant Owner ID | true | false | false | |
| TenantsUses | Consumer Tenants | string_list | The IDs of the Tenants who are associated with the CI | true | false | false | |
| Attributes defined for Object | |||||||
| Name | Display Name | Type | Default Value | Description | Factory | Key | Hidden |
| document_list | Documents | string | Documents | true | false | true | |
| MENU | xml | true | false | true | |||
| Attributes defined for Data | |||||||
| Name | Display Name | Type | Default Value | Description | Factory | Key | Hidden |
| adminstates_enum | 0 | Admin State | true | false | true | ||
| data_allow_auto_discovery | Allow CI Update | boolean[250] | true | true | false | false | |
| changestates_enum | 0 | Change State | true | false | true | ||
| boolean | false | Change State | true | false | true | ||
| changestates_enum | 0 | Change State | true | false | true | ||
| data_externalid | External ID | string[300] | external source id: snmp index, data sources index etc. | true | false | true | |
| data_note | Note | string[250] | true | false | false | ||
| operationstates_enum | 0 | Operation State | true | false | true | ||
| boolean | false | Operation State | true | false | true | ||
| operationstates_enum | 0 | Operation State | true | false | true | ||
| data_origin | Origin | string[100] | true | false | false | ||
| data_source | Created By | string[512] | true | false | false | ||
| teststates_enum | 0 | Test State | true | false | true | ||
| boolean | false | Test State | true | false | true | ||
| teststates_enum | 0 | Test State | true | false | true | ||
| data_updated_by | LastModifiedBy | string[512] | true | false | false | ||
| description | Description | string[1000] | Description | true | false | false | |
| digest | Digest | string[40] | true | false | true | ||
| display_label | Display Label | string[900] | Used as calc attribute for display | true | false | false | |
| MENU | xml | true | false | true | |||
| name | Name | string[900] | true | false | false | ||
| user_label | User Label | string[900] | Used as user label | true | false | false | |
| Attributes defined for Root | |||||||
| Name | Display Name | Type | Default Value | Description | Factory | Key | Hidden |
| BODY_ICON | string | general | true | false | true | ||
| calculated_id | Calculated ID | bytes[16] | Calculated ID | true | false | true | |
| create_time | Created Time | date | When was this CI created | true | false | false | |
| FAMILY_ICON | string | true | false | true | |||
| global_id | Global Id | string[32] | A globally unique identifier for the entity represented by the object | true | false | false | |
| global_id_scope | string | Default | true | false | true | ||
| last_discovered_by | LastDiscoveredBy | string[512] | Who discovered this CI | true | false | false | |
| last_discovered_by_probe | LastDiscoveredByProbe | string | Which probe discovered this CI | true | false | false | |
| last_discovered_time | LastDiscoveredTime | date | When was this CI discovered | true | false | false | |
| last_modified_time | LastModifiedTime | date | When was this CI last updated | true | false | false | |
| root_actualdeletetime | Actual Delete Time | date | When will this CI be deleted | true | false | true | |
| root_actualdeletionperiod | Actual Deletion Period | integer | 40 | What is the period after the CI will be deleted | true | false | false |
| root_candidatefordeletetime | Candidate For Deletion Time | date | When will this CI be warned about deleting | true | false | true | |
| root_class | CI Type | string[100] | Class name of the CI | true | false | true | |
| root_container | Container | string[32] | Container CI of this CI | true | false | false | |
| root_deletioncandidateperiod | Deletion Candidate Period | integer | 20 | What is the period after the CI will be candidate for delete | true | false | false |
| root_enableageing | Enable Aging | boolean | false | Is aging enabled | true | false | false |
| root_iconproperties | string[100] | true | false | true | |||
| root_iscandidatefordeletion | Is Candidate For Deletion | boolean | false | Is candidate for deletion | true | false | false |
| root_lastaccesstime | Last Access Time | date | When was this CI last accessed | true | false | false | |
| string[2] | true | false | true | ||||

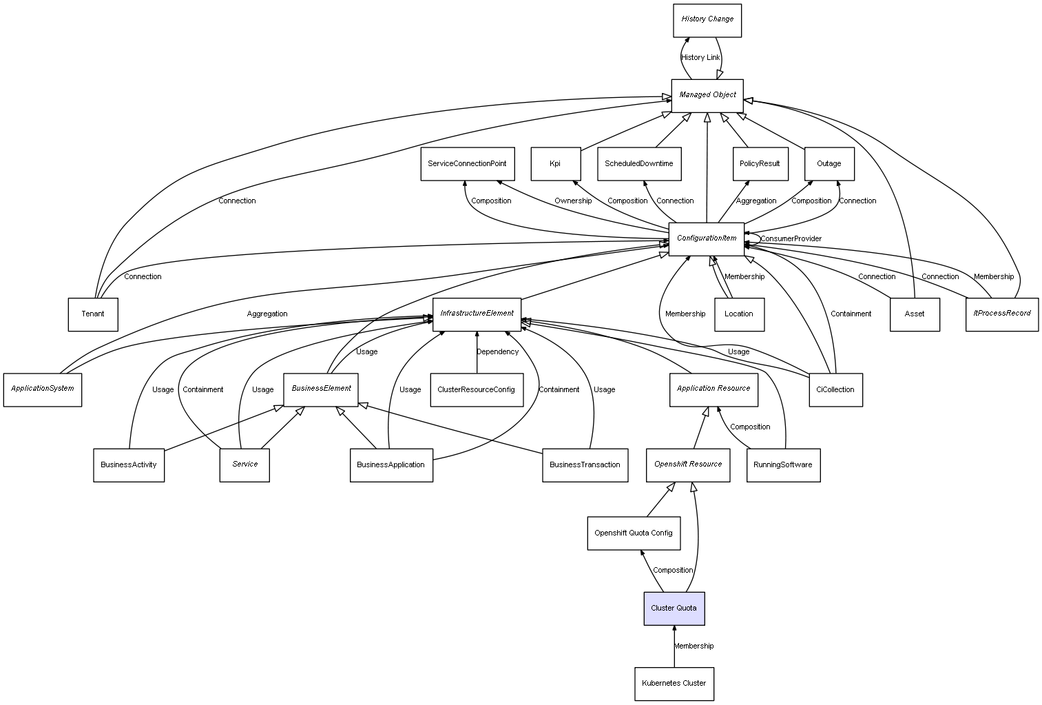
Valid direct incoming and outgoing relations defined on Cluster Quota
| Relations defined for Cluster Quota | |||
|---|---|---|---|
| From | To | Type | Description |
| Cluster Quota | Openshift Quota Config | Composition | Represents a relation between 2 objects where one is contained within the other, and the included object can not exist without its container. Therefore, when the container is deleted, all its contained object will be automatically removed |
| Kubernetes Cluster | Cluster Quota | Membership | |
| Relations defined for Application Resource | |||
| From | To | Type | Description |
| RunningSoftware | Application Resource | Composition | Represents a relation between 2 objects where one is contained within the other, and the included object can not exist without its container. Therefore, when the container is deleted, all its contained object will be automatically removed |
| Relations defined for InfrastructureElement | |||
| From | To | Type | Description |
| BusinessActivity | InfrastructureElement | Usage | Monitor system Relationships |
| BusinessApplication | InfrastructureElement | Containment | |
| BusinessApplication | InfrastructureElement | Usage | Monitor system Relationships |
| BusinessElement | InfrastructureElement | Usage | Monitor system Relationships |
| BusinessTransaction | InfrastructureElement | Usage | Monitor system Relationships |
| CiCollection | InfrastructureElement | Usage | Monitor system Relationships |
| ClusterResourceConfig | InfrastructureElement | Dependency | represents a dependency between 2 objects |
| Service | InfrastructureElement | Containment | |
| Service | InfrastructureElement | Usage | Monitor system Relationships |
| Relations defined for ConfigurationItem | |||
| From | To | Type | Description |
| ConfigurationItem | ConfigurationItem | ConsumerProvider | |
| ConfigurationItem | Kpi | Composition | Represents a relation between 2 objects where one is contained within the other, and the included object can not exist without its container. Therefore, when the container is deleted, all its contained object will be automatically removed |
| ConfigurationItem | Outage | Composition | Represents a relation between 2 objects where one is contained within the other, and the included object can not exist without its container. Therefore, when the container is deleted, all its contained object will be automatically removed |
| ConfigurationItem | Outage | Connection | |
| ConfigurationItem | PolicyResult | Aggregation | |
| ConfigurationItem | ScheduledDowntime | Connection | |
| ConfigurationItem | ServiceConnectionPoint | Composition | Represents a relation between 2 objects where one is contained within the other, and the included object can not exist without its container. Therefore, when the container is deleted, all its contained object will be automatically removed |
| ConfigurationItem | ServiceConnectionPoint | Ownership | |
| ApplicationSystem | ConfigurationItem | Aggregation | |
| Asset | ConfigurationItem | Connection | |
| CiCollection | ConfigurationItem | Containment | |
| CiCollection | ConfigurationItem | Membership | |
| ItProcessRecord | ConfigurationItem | Connection | |
| ItProcessRecord | ConfigurationItem | Membership | |
| Location | ConfigurationItem | Membership | |
| Tenant | ConfigurationItem | Connection | |
| Relations defined for Managed Object | |||
| From | To | Type | Description |
| Managed Object | History Change | History Link | |
| Tenant | Managed Object | Connection | |

Combined inheritance and relation diagram for Cluster Quota
| Adapters providing CIs of type Cluster Quota | ||
|---|---|---|
| Adapter Name | Description | Adapter Type |
| OpenShift by REST API | This adapter collects Virtual Infrastructure topology information using OpenShift by REST API. | Discovery |
| Adapters providing CIs of type ConfigurationItem | ||
| Adapter Name | Description | Adapter Type |
| Import from CSV | Imports data from a CSV file into CMDB using mapping of the CSV file columns to CIT attributes. Mapping is defined by the following parameters: ciType: to define the CIT name which you want to create, mappingString: to define the mapping of the CIT attributes to the CSV file columns. Mapping file is used for more complex mapping definitions. Mapping file name is specified by 'mappingFile' parameter. | Integration |
| Import from DB | Imports data from an external database into CMDB using mapping of table columns to CIT attributes. Mapping is defined by the following parameters: ciType: to define the CIT name which you want to create, mappingString: to define the mapping of the CIT attributes to the table columns Mapping file is used for more complex mapping definitions. Mapping file name is specified by 'mappingFile' parameter. A SQL 'select' query is generated automatically and selects all columns in specified table, which defined by parameter: tableName In advanced cases you can specify custom SQL query. | Integration |
| Import from properties file | Imports data from a Properties file into CMDB, using mapping of the CSV file columns to CIT attributes This mapping is usually defined by the setting adapter parameters: ciType: to define the CIT name which you want to create, mappingString: to define the mapping of the Properties attributes to the CSV file columns In cases you need more complex mapping abilities, such as conversion of the strings contained in Properties file to the appropriate type of CMDB object's attribute, you should use the mapping XML configuration file specified by the mappingFile parameter. | Integration |
| SCCM Installed Software Integration | This adapter queries the records from SCCM database and recognizes it as install software by UD SAI | Integration |
| Import from Excel Workbook | Imports data from Excel Workbooks. Parses through multiple worksheet XLS files. Uses 'CIImports.xls' (default) file to import data. | Integration |
| Adapters providing CIs of type Object | ||
| Adapter Name | Description | Adapter Type |
| AMGenericAdapter | This adapter pushes/populates data between UCMDB and Asset Manager. Follow the Quick Start guide supplied with the AM Generic Adapter documentation before creating this integration point. | Integration |
| APM Push Adapter | This adapter pushes data from UCMDB to APM. Follow the APM Push Adapter documentation included in the UCMDB Discovery and Integration Content Guide before creating this integration point. | Integration |
| UCMDB API Population | Allows defining Reconciliation Priority for API Data In flows | Integration |
| Data Push into BMC Helix CMDB | Pushes CIs and relationships to BMC Helix CMDB | Integration |
| UCMDB 10.x and later | Used for Populating and Federating data from a remote UCMDB 10.x(or later) and for Pushing to a remote UCMDB 10.x(or later) | Integration |
| UCMDB History Adapter [local instance only] | Used to federated data from the UCMDB's History | Integration |
| UCMDB to SaaS | Used for Pushing CIs and Relationships from an on-premises UCMDB 2019.02(or later) to SaaS CMS | Integration |
| Push Adapter DB Example | Push data into Oracle \ MSSQL database | Integration |
| GenericDBAdapter | An example Adapter that uses the GDB-Framework | Integration |
| Infoblox Adapter | Integration with Infoblox Grid Manager | Integration |
| Java_Adapter_Template | Adapter Description | Integration |
| JiraSM Cloud Push Adapter | JiraSM Cloud Push Adapter | Integration |
| ITOM DataLake Push Adapter | Push function for ITOM DataLake Push Adapter | Integration |
| Pulsar Push Adapter | Push function for Pulsar Push Adapter | Integration |
| Push Adapter | Push Adapter | Integration |
| BMC Helix RemedyForce CMDB Push Integration | BMC Helix RemedyForce CMDB Push Integration | Integration |
| System Center Configuration Manager | Uses the GDB-Framework to Populate and Federate data from a System Center Configuration Manager. The adapter is also backward compatible with the SMS DB | Integration |
| Service Manager 9.41 | Discovery Pattern Description | Integration |
| Service Manager Enhanced Generic Adapter | Push and Populate CI data between UCMDB and Service Manager | Integration |
| ServiceNow Enhanced Generic Adapter | Push, Populate and Federation of CI data between UCMDB and ServiceNow | Integration |
| UniversalDiscovery Config Adapter | Push configuration to UD from CIs in UCMDB | Integration |
| UCMDB to XML | Export data into XML from UCMDB | Integration |
© Copyright 2018 Micro Focus or one of its affiliates