
Inheritance diagram for IpServiceEndpoint
| Display Name | IpServiceEndpoint |
|---|---|
| Name | ip_service_endpoint |
| Description | Represents any kind of a network service end point based on a variety of protocols such as UDP or TCP or more specific ones such as SMTP, SNMP etc. The class describes the IP address and network port a service end point is bound to and the type of protocol it uses to expose an end point. |
| Attributes defined for IpServiceEndpoint | |||||||
|---|---|---|---|---|---|---|---|
| Name | Display Name | Type | Default Value | Description | Factory | Key | Hidden |
| bound_to_ip_address | BoundToIpAddress | string[50] | This attribute represents the IP Address to which a UDP/TCP service is bound. Typically, a service is bound to one specific IP address or all of the IP addresses on the system. In case of a service bound to all of the IP addresses on the system the value of "IPv6 mapped 0.0.0.0" will be used to represent that binding. | true | true | false | |
| bound_to_ip_address_type | BoundToIpAddressType | ip_address_type_enum | IPv4 | The type of the IP Address (e.g. IPv4, IPv6) | true | false | false |
| ip_service_name | IpServiceName | string[100] | The well known name for the protocol service available over TCP or UDP over IP. | true | false | false | |
| ipport_type | Address Type | ipserver_type_enum | Port type tcp, udp or url | true | false | true | |
| ipserver_address | Service Address | string[1024] | TCP/IP address or URL | true | false | false | |
| ipserver_banner | Service Server Banner | string[1024] | Ipserver connection banner | true | false | false | |
| ipserver_clients | Service Clients Number | integer | The number of clients working with this port | true | false | false | |
| matching_rules | string_list | true | false | true | |||
| network_port_number | NetworkPortNumber | integer | This is the TCP/UDP port number to which a network service binds | true | true | false | |
| port_type | PortType | ipprotocol_type_enum | This is the port type protocol active on a service access point. For example udp or tcp | true | true | false | |
| service_names | ServiceNames | string_list | This describes all possible Service Names an IpServiceEndpoint can represent | true | false | false | |
| Attributes defined for CommunicationEndpoint | |||||||
| Name | Display Name | Type | Default Value | Description | Factory | Key | Hidden |
| classification | classification_enum | network | true | false | false | ||
| layer | layer_enum | infrastructure | true | false | false | ||
| Attributes defined for InfrastructureElement | |||||||
| Name | Display Name | Type | Default Value | Description | Factory | Key | Hidden |
| BODY_ICON | string | system | true | false | true | ||
| codepage | CodePage | string[50] | System suported CodePage | true | false | true | |
| credentials_id | Reference to the credentials dictionary entry | string | Reference to the credentials dictinary entry | true | false | true | |
| language | Language | string[50] | System suported language | true | false | true | |
| zone_list | Zone List | string_list[256] | List of management zones in which the CI is discovered | true | false | false | |
| Attributes defined for ConfigurationItem | |||||||
| Name | Display Name | Type | Default Value | Description | Factory | Key | Hidden |
| ack_cleared_time | long | true | false | true | |||
| ack_id | string[80] | true | false | true | |||
| bit_position | Bit Position | integer | true | false | true | ||
| bitmap_id | Bitmap ID | integer | true | false | true | ||
| BODY_ICON | string | it_world | true | false | true | ||
| ci_lifecycle_state | CI Lifecycle State | lifecycle_state_enum | The attribute indicates the overall Lifecycle state of a CI when using enhanced lifecycle solution | true | false | false | |
| string[50] | City location | true | false | true | |||
| classification | classification_enum | true | false | false | |||
| contextmenu | Context Menu | string_list[100] | Context menu | true | false | true | |
| string[50] | Country or province location | true | false | true | |||
| data_tags | Tags | json[4000] | A tag is a label assigned to a resource.Each tag consists of a key and a value. | true | false | false | |
| discovery_state | Discovery State | discovery_state_enum | State of UD discovery | true | false | false | |
| is_save_persistency | Store KPI History For Over Time Reports | boolean | false | Store KPI history for over time reports | true | false | true |
| layer | layer_enum | true | false | false | |||
| metaphase | Meta Phase | string[50] | Meta Phase of a CI in SMAX. The attribute is owned by SMAX exclusively | true | false | false | |
| monitor_state | Monitor State | string[50] | Monitor State of a CI in OpsB. The attribute is owned by OpsB exclusively. | true | false | false | |
| provision_state | Provision State | string[50] | Provision State of a CI in HCMX. The attribute is owned by HCMX exclusively. | true | false | false | |
| regulatory_details | Regulatory Details | string[1000] | [Summary]This attribute is used by DCA, it represents the regulatory details. [Collection]The value is pushed by DCA via CMSGateway | true | false | false | |
| regulatory_status | Regulatory Status | regulatory_status_enum | [Summary]This attribute is used by DCA, it represents the regulatory status. [Collection]The value is pushed by DCA via CMSGateway | true | false | false | |
| sd_type | SD Type | string[32] | true | false | false | ||
| string[50] | State location | true | false | true | |||
| track_changes | Track Configuration Changes | boolean | false | Track configuration changes | true | false | true |
| vulnerability_details | Vulnerability Details | string[1000] | [Summary]This attribute is used by DCA, it represents the vulnerability details. [Collection]The value is pushed by DCA via CMSGateway | true | false | false | |
| vulnerability_status | Vulnerability Status | vulnerability_status_enum | [Summary]This attribute is used by DCA, it represents the vulnerability status. [Collection]The value is pushed by DCA via CMSGateway | true | false | false | |
| Attributes defined for Managed Object | |||||||
| Name | Display Name | Type | Default Value | Description | Factory | Key | Hidden |
| TenantOwner | Owner Tenant | string[32] | The Tenant Owner ID | true | false | false | |
| TenantsUses | Consumer Tenants | string_list | The IDs of the Tenants who are associated with the CI | true | false | false | |
| Attributes defined for Object | |||||||
| Name | Display Name | Type | Default Value | Description | Factory | Key | Hidden |
| document_list | Documents | string | Documents | true | false | true | |
| MENU | xml | true | false | true | |||
| Attributes defined for Data | |||||||
| Name | Display Name | Type | Default Value | Description | Factory | Key | Hidden |
| adminstates_enum | 0 | Admin State | true | false | true | ||
| data_allow_auto_discovery | Allow CI Update | boolean[250] | true | true | false | false | |
| changestates_enum | 0 | Change State | true | false | true | ||
| boolean | false | Change State | true | false | true | ||
| changestates_enum | 0 | Change State | true | false | true | ||
| data_externalid | External ID | string[300] | external source id: snmp index, data sources index etc. | true | false | true | |
| data_note | Note | string[250] | true | false | false | ||
| operationstates_enum | 0 | Operation State | true | false | true | ||
| boolean | false | Operation State | true | false | true | ||
| operationstates_enum | 0 | Operation State | true | false | true | ||
| data_origin | Origin | string[100] | true | false | false | ||
| data_source | Created By | string[512] | true | false | false | ||
| teststates_enum | 0 | Test State | true | false | true | ||
| boolean | false | Test State | true | false | true | ||
| teststates_enum | 0 | Test State | true | false | true | ||
| data_updated_by | LastModifiedBy | string[512] | true | false | false | ||
| description | Description | string[1000] | Description | true | false | false | |
| digest | Digest | string[40] | true | false | true | ||
| display_label | Display Label | string[900] | Used as calc attribute for display | true | false | false | |
| MENU | xml | true | false | true | |||
| name | Name | string[900] | true | false | false | ||
| user_label | User Label | string[900] | Used as user label | true | false | false | |
| Attributes defined for Root | |||||||
| Name | Display Name | Type | Default Value | Description | Factory | Key | Hidden |
| BODY_ICON | string | general | true | false | true | ||
| calculated_id | Calculated ID | bytes[16] | Calculated ID | true | false | true | |
| create_time | Created Time | date | When was this CI created | true | false | false | |
| FAMILY_ICON | string | true | false | true | |||
| global_id | Global Id | string[32] | A globally unique identifier for the entity represented by the object | true | false | false | |
| global_id_scope | string | Default | true | false | true | ||
| last_discovered_by | LastDiscoveredBy | string[512] | Who discovered this CI | true | false | false | |
| last_discovered_by_probe | LastDiscoveredByProbe | string | Which probe discovered this CI | true | false | false | |
| last_discovered_time | LastDiscoveredTime | date | When was this CI discovered | true | false | false | |
| last_modified_time | LastModifiedTime | date | When was this CI last updated | true | false | false | |
| root_actualdeletetime | Actual Delete Time | date | When will this CI be deleted | true | false | true | |
| root_actualdeletionperiod | Actual Deletion Period | integer | 40 | What is the period after the CI will be deleted | true | false | false |
| root_candidatefordeletetime | Candidate For Deletion Time | date | When will this CI be warned about deleting | true | false | true | |
| root_class | CI Type | string[100] | Class name of the CI | true | false | true | |
| root_container | Container | string[32] | Container CI of this CI | true | false | false | |
| root_deletioncandidateperiod | Deletion Candidate Period | integer | 20 | What is the period after the CI will be candidate for delete | true | false | false |
| root_enableageing | Enable Aging | boolean | false | Is aging enabled | true | false | false |
| root_iconproperties | string[100] | true | false | true | |||
| root_iscandidatefordeletion | Is Candidate For Deletion | boolean | false | Is candidate for deletion | true | false | false |
| root_lastaccesstime | Last Access Time | date | When was this CI last accessed | true | false | false | |
| string[2] | true | false | true | ||||

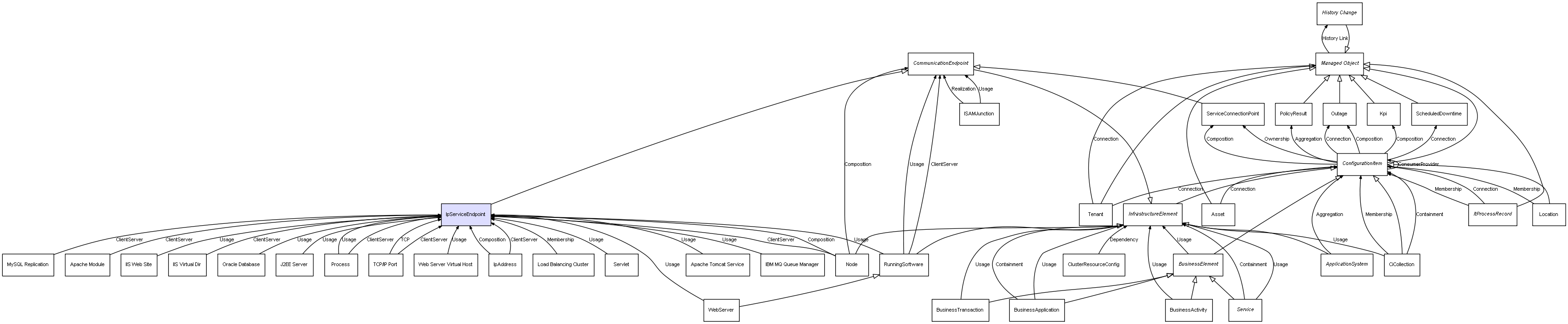
Valid direct incoming and outgoing relations defined on IpServiceEndpoint
| Relations defined for IpServiceEndpoint | |||
|---|---|---|---|
| From | To | Type | Description |
| Apache Module | IpServiceEndpoint | ClientServer | The Client-Server relationship indicates the two CIs communicate with each other where one CI acts as a client while the other acts a server. |
| IIS Virtual Dir | IpServiceEndpoint | ClientServer | The Client-Server relationship indicates the two CIs communicate with each other where one CI acts as a client while the other acts a server. |
| IIS Web Site | IpServiceEndpoint | Usage | Monitor system Relationships |
| IpAddress | IpServiceEndpoint | ClientServer | The Client-Server relationship indicates the two CIs communicate with each other where one CI acts as a client while the other acts a server. |
| IpAddress | IpServiceEndpoint | Composition | Represents a relation between 2 objects where one is contained within the other, and the included object can not exist without its container. Therefore, when the container is deleted, all its contained object will be automatically removed |
| TCP/IP Port | IpServiceEndpoint | ClientServer | The Client-Server relationship indicates the two CIs communicate with each other where one CI acts as a client while the other acts a server. |
| TCP/IP Port | IpServiceEndpoint | TCP | the tcp links are links discovered by the discover tcp connection collector. this link represent a row data from the tcpConnLocalAddress table in the mib containing the data of the tcp connections between two hosts ports whene two ports are unknown (cant tell service from client). the tcpConnLocalAddress table is in the mib address : 1.3.6.1.2.1.6.13.1.2 |
| J2EE Server | IpServiceEndpoint | Usage | Monitor system Relationships |
| Load Balancing Cluster | IpServiceEndpoint | Membership | |
| IBM MQ Queue Manager | IpServiceEndpoint | Usage | Monitor system Relationships |
| MySQL Replication | IpServiceEndpoint | ClientServer | The Client-Server relationship indicates the two CIs communicate with each other where one CI acts as a client while the other acts a server. |
| Node | IpServiceEndpoint | ClientServer | The Client-Server relationship indicates the two CIs communicate with each other where one CI acts as a client while the other acts a server. |
| Node | IpServiceEndpoint | Composition | Represents a relation between 2 objects where one is contained within the other, and the included object can not exist without its container. Therefore, when the container is deleted, all its contained object will be automatically removed |
| Oracle Database | IpServiceEndpoint | Usage | Monitor system Relationships |
| Process | IpServiceEndpoint | ClientServer | The Client-Server relationship indicates the two CIs communicate with each other where one CI acts as a client while the other acts a server. |
| Process | IpServiceEndpoint | Usage | Monitor system Relationships |
| RunningSoftware | IpServiceEndpoint | Usage | Monitor system Relationships |
| Servlet | IpServiceEndpoint | Usage | Monitor system Relationships |
| Apache Tomcat Service | IpServiceEndpoint | Usage | Monitor system Relationships |
| WebServer | IpServiceEndpoint | Usage | Monitor system Relationships |
| Web Server Virtual Host | IpServiceEndpoint | Usage | Monitor system Relationships |
| Relations defined for CommunicationEndpoint | |||
| From | To | Type | Description |
| ISAMJunction | CommunicationEndpoint | Realization | This link represents an element being realized by some other element. |
| ISAMJunction | CommunicationEndpoint | Usage | Monitor system Relationships |
| Node | CommunicationEndpoint | Composition | Represents a relation between 2 objects where one is contained within the other, and the included object can not exist without its container. Therefore, when the container is deleted, all its contained object will be automatically removed |
| RunningSoftware | CommunicationEndpoint | ClientServer | The Client-Server relationship indicates the two CIs communicate with each other where one CI acts as a client while the other acts a server. |
| RunningSoftware | CommunicationEndpoint | Usage | Monitor system Relationships |
| Relations defined for InfrastructureElement | |||
| From | To | Type | Description |
| BusinessActivity | InfrastructureElement | Usage | Monitor system Relationships |
| BusinessApplication | InfrastructureElement | Containment | |
| BusinessApplication | InfrastructureElement | Usage | Monitor system Relationships |
| BusinessElement | InfrastructureElement | Usage | Monitor system Relationships |
| BusinessTransaction | InfrastructureElement | Usage | Monitor system Relationships |
| CiCollection | InfrastructureElement | Usage | Monitor system Relationships |
| ClusterResourceConfig | InfrastructureElement | Dependency | represents a dependency between 2 objects |
| Service | InfrastructureElement | Containment | |
| Service | InfrastructureElement | Usage | Monitor system Relationships |
| Relations defined for ConfigurationItem | |||
| From | To | Type | Description |
| ConfigurationItem | ConfigurationItem | ConsumerProvider | |
| ConfigurationItem | Kpi | Composition | Represents a relation between 2 objects where one is contained within the other, and the included object can not exist without its container. Therefore, when the container is deleted, all its contained object will be automatically removed |
| ConfigurationItem | Outage | Composition | Represents a relation between 2 objects where one is contained within the other, and the included object can not exist without its container. Therefore, when the container is deleted, all its contained object will be automatically removed |
| ConfigurationItem | Outage | Connection | |
| ConfigurationItem | PolicyResult | Aggregation | |
| ConfigurationItem | ScheduledDowntime | Connection | |
| ConfigurationItem | ServiceConnectionPoint | Composition | Represents a relation between 2 objects where one is contained within the other, and the included object can not exist without its container. Therefore, when the container is deleted, all its contained object will be automatically removed |
| ConfigurationItem | ServiceConnectionPoint | Ownership | |
| ApplicationSystem | ConfigurationItem | Aggregation | |
| Asset | ConfigurationItem | Connection | |
| CiCollection | ConfigurationItem | Containment | |
| CiCollection | ConfigurationItem | Membership | |
| ItProcessRecord | ConfigurationItem | Connection | |
| ItProcessRecord | ConfigurationItem | Membership | |
| Location | ConfigurationItem | Membership | |
| Tenant | ConfigurationItem | Connection | |
| Relations defined for Managed Object | |||
| From | To | Type | Description |
| Managed Object | History Change | History Link | |
| Tenant | Managed Object | Connection | |

Combined inheritance and relation diagram for IpServiceEndpoint
| Adapters providing CIs of type IpServiceEndpoint | ||
|---|---|---|
| Adapter Name | Description | Adapter Type |
| A10 vThunder by SNMP | This adapter discovers A10 vThunder Load Balancer using SNMP protocol | Discovery |
| Advanced Agent Driven Inventory Discovery Adapter | This adapter executed hardware and installed software inventory discovery by agent driven scanners. | Discovery |
| Agent Driven Inventory Discovery Adapter | This adapter executed hardware and installed software inventory discovery by agent driven scanners. \nNote: This adapter will be deprecated soon. It's recommended to use the Report Scan File adapter and the Inventory Discovery via Scan File adapter instead. | Discovery |
| Alteon application switch by SNMP | Discovers Nortel Application Switches using the SNMP protocol | Discovery |
| Apache Web Servers by Shell | Discovers Apache web servers using the Shell protocols | Discovery |
| Apache Tomcat Topology | Discovers Apache Tomcat Web servers | Discovery |
| Basic Agent Driven Inventory Discovery Adapter | This adapter executed hardware and installed software inventory discovery by agent driven scanners. | Discovery |
| Cisco ACE by SNMP | This adapter discovers Cisco ACE Load Balancer using SNMP protocol | Discovery |
| Cisco CSS by SNMP | Discovers Cisco CSS (Content Services Switch) using the SNMP protocol | Discovery |
| Citrix NetScaler by SNMP | Citrix NetScaler by SNMP | Discovery |
| Database Connections by Agent | Identifies databases on hosts using host credentials using the WMI protocol | Discovery |
| Database Connections by Shell | Identifies databases on hosts by host credentials, using the Shell protocols | Discovery |
| Discovery for Opsb integration by shell | Establishes a Shell connection to the remote machines. Discovery tries to connect to remote machines through the SSH, NTCMD protocols until the first valid connection is found. | Discovery |
| F5 BIGIP by SNMP | This adapter discovers F5 BIG-IP Local Traffic Manager using SNMP protocol | Discovery |
| F5 BIGIP by Shell | This adapter discovers F5 BIG-IP LTM by shell. | Discovery |
| Firewall Topology by SNMP | This adapter supports discovery of Juniper and Fortinet firewalls by SNMP | Discovery |
| Glassfish JEE Topology Discovery by Shell | This adapter discovers Glassfish JEE environment and components using shell. | Discovery |
| HanaDb by shell | Discover HanaDb instances | Discovery |
| Host Discovery by Shell | Host Discovery by Shell | Discovery |
| J2EE Inactive WebSphere Topology Discovery by Shell | This adapter discovers WebSphere J2EE environment and components by shell only when the WebSphere Application Server is inactive. | Discovery |
| Inventory Discovery By Scanner Adapter | This adapter executed hardware and installed software inventory discovery by scanners. | Discovery |
| InventoryDiscoveryViaScanFile | The job parses scan files in the 'to_inventory' folder and model the CIs from the scan files | Discovery |
| Jboss J2EE Topology Discovery by Shell | This adapter discovers JBoss J2EE environment and components using shell. | Discovery |
| Jboss J2EE Topology Discovery by JMX | This adapter discovers JBoss J2EE environment and components based on the JMX protocol. | Discovery |
| Jboss Server Discovery | This adapter discovers JBoss servers instances based on the JMX protocol. | Discovery |
| Weblogic J2EE Topology Discovery by JMX | This adapter discovers WebLogic j2ee environment and components.Supported WL versions:6.0, 6.1, 7.0, 8.1, 9.0, 9.1, 9.2,10 | Discovery |
| Weblogic Server Discovery | Discovers WebLogic Server based on JMX protocol. Supported versions: 6.0, 6.1, 7.0, 8.1, 9.0, 9.1, 9.2, 10 | Discovery |
| Websphere J2EE Topology Discovery by JMX | This adapter discovers WebSphere J2EE environment and components. | Discovery |
| Websphere Server Discovery | This adapter discovers WebSphere servers based on either SOAP or RMI authentication. | Discovery |
| Websphere J2EE Topology Discovery by JMX | This adapter discovers WebSphere J2EE environment and components. | Discovery |
| LPAR Resources by EView | This adapter discovers the IBM mainframe z/OS host and network resources using the EView mainframe agent | Discovery |
| MQ by EView | This adapter discovers the IBM mainframe MQ subsystem along with its resources using the EView mainframe agent | Discovery |
| Websphere MQ Topology by shell | Discover Websphere MQ topology by using SSH, TELNET, NTCMD or UDA | Discovery |
| MaxDb by Shell | Discovers MaxDB instances and topology | Discovery |
| Mongo DB Connection | This adapter connects MongoDB | Discovery |
| MySQL by Shell | Discovers MySQL instances and replication topology by Shell | Discovery |
| IIS Applications by NTCMD or UDA or PowerCmd | This adapter discovers Microsoft Internet Information Services (IIS). | Discovery |
| Network Connectivity Data Analyzer | Discover client server connections on the network according to the chosen parameters. Brings data from DFM database | Discovery |
| OAM Tunnel Adapter | OAM Tunnel Adapter | Discovery |
| OS Fingerprint | This adapter discovers hosts, IPs, open TCP and UDP ports and host operating systems using nmap. | Discovery |
| Oracle Discovery from OEM | This adapter discovers Oracle from OEM. | Discovery |
| Oracle Topology by SQL - Service Name | This adapter uses Service Name to connect Oracle and discovers Oracle topology by SQL. | Discovery |
| Passive Discovery By RUM | Verifies and reports network info provided by RUM probe. | Discovery |
| Host Resources by PowerShell (deprecated) | Discovers host resources, process connectivity and software elements on Windows machines using PowerShell protocol. | Discovery |
| SAP J2EE Topology by JMX | Discover SAP J2EE environment based on JMX. | Discovery |
| DB2 Topology By SQL | Discover the physical elements within DB2 database. | Discovery |
| Oracle database topology by SQL - Cloud Service | This adapter discovers Oracle database topology by SQL. | Discovery |
| Oracle database topology by SQL | This adapter discovers Oracle database topology by SQL. | Discovery |
| DB2 Connection By SQL | This adapter discovers databases using SQL protocol. | Discovery |
| HanaDb Connection By SQL | This adapter discovers databases using SQL protocol. | Discovery |
| MaxDb Connection By SQL | This adapter discovers databases using SQL protocol. | Discovery |
| MsSql Connection By SQL | This adapter discovers databases using SQL protocol. | Discovery |
| MySQL Connection by SQL | Connects to MySQL databases | Discovery |
| Oracle Connection By SQL | This adapter discovers databases using SQL protocol. | Discovery |
| Oracle Connection By SQL - Lightweight | This adapter discovers databases using SQL protocol. | Discovery |
| PostgreSQL Connection By SQL | This adapter discovers databases using SQL protocol. | Discovery |
| Sybase Connection By SQL | This adapter discovers databases using SQL protocol. | Discovery |
| TCP Ports Discovery | Discover open tcp\udp ports on a host of known server ports. | Discovery |
| TCP Web Server Detection | This adapter discovers web servers using TCP ports. | Discovery |
| Host Resources by TTY | Discovers host resources, process connectivity and software elements on UNIX and Windows machines using SSH, Telnet, NTCMD , powercmd or UDA protocols. | Discovery |
| Veritas Cluster Topology | Discover Veritas cluster server architecture by Shell | Discovery |
| Weblogic J2EE Topology Discovery by Shell | Discovers WebLogic J2EE environment and components by shell. Supported versions: 8.1, 9.0, 9.1, 9.2, 10 | Discovery |
| Websphere J2EE Topology Discovery by Shell | This adapter discovers WebSphere J2EE environment and components by shell. | Discovery |
| AWS Inventory Discovery by Scanner via SSM | AWS Inventory Discovery by Scanner via SSM | Discovery |
| iSeries Resources by EView | This adapter discovers the IBM ISeries Resources on the on an Iseries box such as CPUs , Memory, Disks, Network Controllers, Installed Software. | Discovery |
| Oracle TNS Names by LDAP | This adapter discovers Oracle database information saved in LDAP storage | Discovery |
| Oracle VM Manager Discovery By MainCli | Make discovery of virtualization inventory using manager's main CLI accessible by SSH protocol | Discovery |
| SAP J2EE Topology by HTTP | Discover SAP J2EE environment based on XML queried by HTTP | Discovery |
| SSL Certificate Discovery | Adapter Description | Discovery |
| TIBCO BusinessWorks By Shell | Discover TIBCO BusinessWorks and its resources | Discovery |
| TIBCO EMS By Shell | Discover TIBCO EMS and its resources | Discovery |
| VMware vROps Topology by WebServices | Adapter discovers the VMware vROps Topology by the vROps API. | Discovery |
| Webseal by Web Services | Discovers the Webseal topology by pdadmin rest api | Discovery |
| Webseal Topology by Shell | This is the adapter for reporting topology of Webseal and junctions using shell protocols | Discovery |
| Webseal by Web Services | Discovers the Webseal topology by pdadmin rest api | Discovery |
| Adapters providing CIs of type ConfigurationItem | ||
| Adapter Name | Description | Adapter Type |
| Import from CSV | Imports data from a CSV file into CMDB using mapping of the CSV file columns to CIT attributes. Mapping is defined by the following parameters: ciType: to define the CIT name which you want to create, mappingString: to define the mapping of the CIT attributes to the CSV file columns. Mapping file is used for more complex mapping definitions. Mapping file name is specified by 'mappingFile' parameter. | Integration |
| Import from DB | Imports data from an external database into CMDB using mapping of table columns to CIT attributes. Mapping is defined by the following parameters: ciType: to define the CIT name which you want to create, mappingString: to define the mapping of the CIT attributes to the table columns Mapping file is used for more complex mapping definitions. Mapping file name is specified by 'mappingFile' parameter. A SQL 'select' query is generated automatically and selects all columns in specified table, which defined by parameter: tableName In advanced cases you can specify custom SQL query. | Integration |
| Import from properties file | Imports data from a Properties file into CMDB, using mapping of the CSV file columns to CIT attributes This mapping is usually defined by the setting adapter parameters: ciType: to define the CIT name which you want to create, mappingString: to define the mapping of the Properties attributes to the CSV file columns In cases you need more complex mapping abilities, such as conversion of the strings contained in Properties file to the appropriate type of CMDB object's attribute, you should use the mapping XML configuration file specified by the mappingFile parameter. | Integration |
| SCCM Installed Software Integration | This adapter queries the records from SCCM database and recognizes it as install software by UD SAI | Integration |
| Import from Excel Workbook | Imports data from Excel Workbooks. Parses through multiple worksheet XLS files. Uses 'CIImports.xls' (default) file to import data. | Integration |
| Adapters providing CIs of type Object | ||
| Adapter Name | Description | Adapter Type |
| AMGenericAdapter | This adapter pushes/populates data between UCMDB and Asset Manager. Follow the Quick Start guide supplied with the AM Generic Adapter documentation before creating this integration point. | Integration |
| APM Push Adapter | This adapter pushes data from UCMDB to APM. Follow the APM Push Adapter documentation included in the UCMDB Discovery and Integration Content Guide before creating this integration point. | Integration |
| UCMDB API Population | Allows defining Reconciliation Priority for API Data In flows | Integration |
| Data Push into BMC Helix CMDB | Pushes CIs and relationships to BMC Helix CMDB | Integration |
| UCMDB 10.x and later | Used for Populating and Federating data from a remote UCMDB 10.x(or later) and for Pushing to a remote UCMDB 10.x(or later) | Integration |
| UCMDB History Adapter [local instance only] | Used to federated data from the UCMDB's History | Integration |
| UCMDB to SaaS | Used for Pushing CIs and Relationships from an on-premises UCMDB 2019.02(or later) to SaaS CMS | Integration |
| Push Adapter DB Example | Push data into Oracle \ MSSQL database | Integration |
| GenericDBAdapter | An example Adapter that uses the GDB-Framework | Integration |
| Infoblox Adapter | Integration with Infoblox Grid Manager | Integration |
| Java_Adapter_Template | Adapter Description | Integration |
| JiraSM Cloud Push Adapter | JiraSM Cloud Push Adapter | Integration |
| ITOM DataLake Push Adapter | Push function for ITOM DataLake Push Adapter | Integration |
| Pulsar Push Adapter | Push function for Pulsar Push Adapter | Integration |
| Push Adapter | Push Adapter | Integration |
| BMC Helix RemedyForce CMDB Push Integration | BMC Helix RemedyForce CMDB Push Integration | Integration |
| System Center Configuration Manager | Uses the GDB-Framework to Populate and Federate data from a System Center Configuration Manager. The adapter is also backward compatible with the SMS DB | Integration |
| Service Manager 9.41 | Discovery Pattern Description | Integration |
| Service Manager Enhanced Generic Adapter | Push and Populate CI data between UCMDB and Service Manager | Integration |
| ServiceNow Enhanced Generic Adapter | Push, Populate and Federation of CI data between UCMDB and ServiceNow | Integration |
| UniversalDiscovery Config Adapter | Push configuration to UD from CIs in UCMDB | Integration |
| UCMDB to XML | Export data into XML from UCMDB | Integration |
© Copyright 2018 Micro Focus or one of its affiliates