
Inheritance diagram for MaintenanceContract
| Display Name | MaintenanceContract |
|---|---|
| Name | maintenance_contract |
| Description | Defines terms and conditions for the maintenance of hardware or software by commercial organizations (including prime contractors) on a one-time or continuing basis, without distinction as to the level of maintenance accomplished. |
| Attributes defined for MaintenanceContract | |||||||
|---|---|---|---|---|---|---|---|
| Name | Display Name | Type | Default Value | Description | Factory | Key | Hidden |
| contract_ref | ContractRef | string | The unique reference number of the contract | true | true | false | |
| Attributes defined for Contract | |||||||
| Name | Display Name | Type | Default Value | Description | Factory | Key | Hidden |
| contract_status | ContractStatus | contract_status_enum | in_preparation | Indicates the current status of the contract. | true | false | false |
| document_reference | DocumentReference | string_list | List of document references. A reference to a document should be a URL. | true | true | false | |
| end_date | EndDate | date | The date and time the activity was completed. | true | false | false | |
| payment_type | PaymentType | payment_type_enum | none | Indicates the type of payment involved in a contract. | true | false | false |
| periodicity | Periodicity | periodicity_enum | daily | Describes the period type. | true | false | false |
| start_date | StartDate | date | The date and time the activity actually started. | true | false | false | |
| Attributes defined for Managed Object | |||||||
| Name | Display Name | Type | Default Value | Description | Factory | Key | Hidden |
| TenantOwner | Owner Tenant | string[32] | The Tenant Owner ID | true | false | false | |
| TenantsUses | Consumer Tenants | string_list | The IDs of the Tenants who are associated with the CI | true | false | false | |
| Attributes defined for Object | |||||||
| Name | Display Name | Type | Default Value | Description | Factory | Key | Hidden |
| document_list | Documents | string | Documents | true | false | true | |
| MENU | xml | true | false | true | |||
| Attributes defined for Data | |||||||
| Name | Display Name | Type | Default Value | Description | Factory | Key | Hidden |
| adminstates_enum | 0 | Admin State | true | false | true | ||
| data_allow_auto_discovery | Allow CI Update | boolean[250] | true | true | false | false | |
| changestates_enum | 0 | Change State | true | false | true | ||
| boolean | false | Change State | true | false | true | ||
| changestates_enum | 0 | Change State | true | false | true | ||
| data_externalid | External ID | string[300] | external source id: snmp index, data sources index etc. | true | false | true | |
| data_note | Note | string[250] | true | false | false | ||
| operationstates_enum | 0 | Operation State | true | false | true | ||
| boolean | false | Operation State | true | false | true | ||
| operationstates_enum | 0 | Operation State | true | false | true | ||
| data_origin | Origin | string[100] | true | false | false | ||
| data_source | Created By | string[512] | true | false | false | ||
| teststates_enum | 0 | Test State | true | false | true | ||
| boolean | false | Test State | true | false | true | ||
| teststates_enum | 0 | Test State | true | false | true | ||
| data_updated_by | LastModifiedBy | string[512] | true | false | false | ||
| description | Description | string[1000] | Description | true | false | false | |
| digest | Digest | string[40] | true | false | true | ||
| display_label | Display Label | string[900] | Used as calc attribute for display | true | false | false | |
| MENU | xml | true | false | true | |||
| name | Name | string[900] | true | false | false | ||
| user_label | User Label | string[900] | Used as user label | true | false | false | |
| Attributes defined for Root | |||||||
| Name | Display Name | Type | Default Value | Description | Factory | Key | Hidden |
| BODY_ICON | string | general | true | false | true | ||
| calculated_id | Calculated ID | bytes[16] | Calculated ID | true | false | true | |
| create_time | Created Time | date | When was this CI created | true | false | false | |
| FAMILY_ICON | string | true | false | true | |||
| global_id | Global Id | string[32] | A globally unique identifier for the entity represented by the object | true | false | false | |
| global_id_scope | string | Default | true | false | true | ||
| last_discovered_by | LastDiscoveredBy | string[512] | Who discovered this CI | true | false | false | |
| last_discovered_by_probe | LastDiscoveredByProbe | string | Which probe discovered this CI | true | false | false | |
| last_discovered_time | LastDiscoveredTime | date | When was this CI discovered | true | false | false | |
| last_modified_time | LastModifiedTime | date | When was this CI last updated | true | false | false | |
| root_actualdeletetime | Actual Delete Time | date | When will this CI be deleted | true | false | true | |
| root_actualdeletionperiod | Actual Deletion Period | integer | 40 | What is the period after the CI will be deleted | true | false | false |
| root_candidatefordeletetime | Candidate For Deletion Time | date | When will this CI be warned about deleting | true | false | true | |
| root_class | CI Type | string[100] | Class name of the CI | true | false | true | |
| root_container | Container | string[32] | Container CI of this CI | true | false | false | |
| root_deletioncandidateperiod | Deletion Candidate Period | integer | 20 | What is the period after the CI will be candidate for delete | true | false | false |
| root_enableageing | Enable Aging | boolean | false | Is aging enabled | true | false | false |
| root_iconproperties | string[100] | true | false | true | |||
| root_iscandidatefordeletion | Is Candidate For Deletion | boolean | false | Is candidate for deletion | true | false | false |
| root_lastaccesstime | Last Access Time | date | When was this CI last accessed | true | false | false | |
| string[2] | true | false | true | ||||

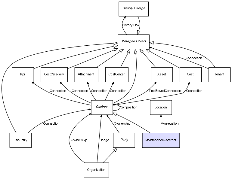
Valid direct incoming and outgoing relations defined on MaintenanceContract
| Relations defined for MaintenanceContract | |||
|---|---|---|---|
| From | To | Type | Description |
| MaintenanceContract | Location | Aggregation | |
| Relations defined for Contract | |||
| From | To | Type | Description |
| Contract | Asset | TimeBoundConnection | |
| Contract | Attachment | Connection | |
| Contract | Contract | Composition | Represents a relation between 2 objects where one is contained within the other, and the included object can not exist without its container. Therefore, when the container is deleted, all its contained object will be automatically removed |
| Contract | Cost | Connection | |
| Contract | CostCategory | Connection | |
| Contract | CostCenter | Connection | |
| Contract | Kpi | Connection | |
| Organization | Contract | Ownership | |
| Organization | Contract | Usage | Monitor system Relationships |
| Party | Contract | Ownership | |
| TimeEntry | Contract | Connection | |
| Relations defined for Managed Object | |||
| From | To | Type | Description |
| Managed Object | History Change | History Link | |
| Tenant | Managed Object | Connection | |

Combined inheritance and relation diagram for MaintenanceContract
| Adapters providing CIs of type Object | ||
|---|---|---|
| Adapter Name | Description | Adapter Type |
| AMGenericAdapter | This adapter pushes/populates data between UCMDB and Asset Manager. Follow the Quick Start guide supplied with the AM Generic Adapter documentation before creating this integration point. | Integration |
| APM Push Adapter | This adapter pushes data from UCMDB to APM. Follow the APM Push Adapter documentation included in the UCMDB Discovery and Integration Content Guide before creating this integration point. | Integration |
| UCMDB API Population | Allows defining Reconciliation Priority for API Data In flows | Integration |
| Data Push into BMC Helix CMDB | Pushes CIs and relationships to BMC Helix CMDB | Integration |
| UCMDB 10.x and later | Used for Populating and Federating data from a remote UCMDB 10.x(or later) and for Pushing to a remote UCMDB 10.x(or later) | Integration |
| UCMDB History Adapter [local instance only] | Used to federated data from the UCMDB's History | Integration |
| UCMDB to SaaS | Used for Pushing CIs and Relationships from an on-premises UCMDB 2019.02(or later) to SaaS CMS | Integration |
| Push Adapter DB Example | Push data into Oracle \ MSSQL database | Integration |
| GenericDBAdapter | An example Adapter that uses the GDB-Framework | Integration |
| Infoblox Adapter | Integration with Infoblox Grid Manager | Integration |
| Java_Adapter_Template | Adapter Description | Integration |
| JiraSM Cloud Push Adapter | JiraSM Cloud Push Adapter | Integration |
| ITOM DataLake Push Adapter | Push function for ITOM DataLake Push Adapter | Integration |
| Pulsar Push Adapter | Push function for Pulsar Push Adapter | Integration |
| Push Adapter | Push Adapter | Integration |
| BMC Helix RemedyForce CMDB Push Integration | BMC Helix RemedyForce CMDB Push Integration | Integration |
| System Center Configuration Manager | Uses the GDB-Framework to Populate and Federate data from a System Center Configuration Manager. The adapter is also backward compatible with the SMS DB | Integration |
| Service Manager 9.41 | Discovery Pattern Description | Integration |
| Service Manager Enhanced Generic Adapter | Push and Populate CI data between UCMDB and Service Manager | Integration |
| ServiceNow Enhanced Generic Adapter | Push, Populate and Federation of CI data between UCMDB and ServiceNow | Integration |
| UniversalDiscovery Config Adapter | Push configuration to UD from CIs in UCMDB | Integration |
| UCMDB to XML | Export data into XML from UCMDB | Integration |
© Copyright 2018 Micro Focus or one of its affiliates