
Inheritance diagram for SapJ2eeApplicationServer
| Display Name | SapJ2eeApplicationServer |
|---|---|
| Name | sap_j2ee_app_server |
| Description | Represents an instance of the J2EE Application server |
| Attributes defined for SapJ2eeApplicationServer | |||||||
|---|---|---|---|---|---|---|---|
| Name | Display Name | Type | Default Value | Description | Factory | Key | Hidden |
| BODY_ICON | string | appserver | true | false | true | ||
| FAMILY_ICON | string | sap | true | false | true | ||
| kernel_patch_level | KernelPatchLevel | string | Java Kernel Patch Level. Value is taken from \'jstart -v\' command output | true | false | false | |
| kernel_release | KernelRelease | string | Java Kernel Release. Value is taken from \'jstart -v\' command output | true | false | false | |
| Attributes defined for SapApplicationServer | |||||||
| Name | Display Name | Type | Default Value | Description | Factory | Key | Hidden |
| BODY_ICON | string | sap_app_server | true | false | true | ||
| classification | classification_enum | erp | true | false | false | ||
| FAMILY_ICON | string | sap | true | false | true | ||
| instance_name | InstanceName | string[20] | Application server instance name. In instance profile or start profile a parameter name INSTANCE_NAME | true | false | false | |
| instance_nr | InstanceNumber | string[20] | Application Server Instance Number | true | false | false | |
| sap_home_directory | HomeDirectory | string[200] | true | false | false | ||
| sap_instance_profile | SapInstanceProfile | string[2500] | SAP Instance Profile | true | false | false | |
| sid | SID | string[20] | System Identifier | true | false | false | |
| Attributes defined for ApplicationServer | |||||||
| Name | Display Name | Type | Default Value | Description | Factory | Key | Hidden |
| administration_domain | AdministrationDomain | string | This attriute includes the name of an administration domain. An administration domain is formed by a group of managed systems that are administered similarly, either by the same user, group of users, or policy. | true | false | false | |
| application_server_type | ApplicationServerType | string_list | The type of application server (e.g. J2EE, Seibel, SAP, etc) | true | false | false | |
| classification | classification_enum | application_server | true | false | false | ||
| Attributes defined for RunningSoftware | |||||||
| Name | Display Name | Type | Default Value | Description | Factory | Key | Hidden |
| application_category | Application Category | string[50] | true | false | false | ||
| string[100] | Application Instance Name | true | false | true | |||
| application_ip | Application IP | string[50] | Application Listening IP | true | false | false | |
| application_ip_domain | Application IP Routing Domain | string[50] | true | false | false | ||
| application_ip_type | Application IP Type | ip_address_type_enum | IPv4 | The type of the Application IP Address (e.g. IPv4, IPv6) | true | false | false |
| application_password | Application Password | bytes[50] | true | false | true | ||
| application_path | Application Installed Path | string[500] | true | false | false | ||
| application_port | Application Listening Port Number | integer | true | false | false | ||
| application_timeout | Application Timeout | integer | true | false | false | ||
| application_username | Application Username | string[200] | true | false | false | ||
| application_version | Application Version Description | string[500] | Full Application Version | true | false | false | |
| BODY_ICON | string | app | true | false | true | ||
| discovered_product_name | DiscoveredProductName | string[900] | true | false | false | ||
| FAMILY_ICON | string | hostresource | true | false | true | ||
| has_config_files | Has Config Files | boolean | false | Does this software element has discoverable config files | true | false | true |
| layer | layer_enum | software | true | false | false | ||
| MENU | xml | true | false | true | |||
| product_name | ProductName | product_name_enum | The name of the software product which could be a Database (e.g., Oracle, Sybase), and Application Server (e.g, JBoss, WebLogic), a Web Server (e.g., Apache, SunOne), etc. | true | false | false | |
| root_container_name | Container name | string[900] | Containing CI name | true | false | false | |
| software_edition | Edition | string[100] | Edition information of the running software. E.g. 'Express Edition (64-bit)' or 'Enterprise Edition (64-bit)' on SQL Server | true | false | false | |
| startup_time | StartupTime | date | The time a RunningSoftware or a Node was booted. This is different from the StartDate attribute which is used to capture when an IT Process is initiated. | true | false | false | |
| vendor | Vendor | string[200] | The vendor/manufacturer name ofa software, host, or element | true | false | false | |
| version | Version | string[50] | Version information associated with the configuration item (software, hardware, etc). | true | false | false | |
| Attributes defined for InfrastructureElement | |||||||
| Name | Display Name | Type | Default Value | Description | Factory | Key | Hidden |
| BODY_ICON | string | system | true | false | true | ||
| codepage | CodePage | string[50] | System suported CodePage | true | false | true | |
| credentials_id | Reference to the credentials dictionary entry | string | Reference to the credentials dictinary entry | true | false | true | |
| language | Language | string[50] | System suported language | true | false | true | |
| zone_list | Zone List | string_list[256] | List of management zones in which the CI is discovered | true | false | false | |
| Attributes defined for ConfigurationItem | |||||||
| Name | Display Name | Type | Default Value | Description | Factory | Key | Hidden |
| ack_cleared_time | long | true | false | true | |||
| ack_id | string[80] | true | false | true | |||
| bit_position | Bit Position | integer | true | false | true | ||
| bitmap_id | Bitmap ID | integer | true | false | true | ||
| BODY_ICON | string | it_world | true | false | true | ||
| ci_lifecycle_state | CI Lifecycle State | lifecycle_state_enum | The attribute indicates the overall Lifecycle state of a CI when using enhanced lifecycle solution | true | false | false | |
| string[50] | City location | true | false | true | |||
| classification | classification_enum | true | false | false | |||
| contextmenu | Context Menu | string_list[100] | Context menu | true | false | true | |
| string[50] | Country or province location | true | false | true | |||
| data_tags | Tags | json[4000] | A tag is a label assigned to a resource.Each tag consists of a key and a value. | true | false | false | |
| discovery_state | Discovery State | discovery_state_enum | State of UD discovery | true | false | false | |
| is_save_persistency | Store KPI History For Over Time Reports | boolean | false | Store KPI history for over time reports | true | false | true |
| layer | layer_enum | true | false | false | |||
| metaphase | Meta Phase | string[50] | Meta Phase of a CI in SMAX. The attribute is owned by SMAX exclusively | true | false | false | |
| monitor_state | Monitor State | string[50] | Monitor State of a CI in OpsB. The attribute is owned by OpsB exclusively. | true | false | false | |
| provision_state | Provision State | string[50] | Provision State of a CI in HCMX. The attribute is owned by HCMX exclusively. | true | false | false | |
| regulatory_details | Regulatory Details | string[1000] | [Summary]This attribute is used by DCA, it represents the regulatory details. [Collection]The value is pushed by DCA via CMSGateway | true | false | false | |
| regulatory_status | Regulatory Status | regulatory_status_enum | [Summary]This attribute is used by DCA, it represents the regulatory status. [Collection]The value is pushed by DCA via CMSGateway | true | false | false | |
| sd_type | SD Type | string[32] | true | false | false | ||
| string[50] | State location | true | false | true | |||
| track_changes | Track Configuration Changes | boolean | false | Track configuration changes | true | false | true |
| vulnerability_details | Vulnerability Details | string[1000] | [Summary]This attribute is used by DCA, it represents the vulnerability details. [Collection]The value is pushed by DCA via CMSGateway | true | false | false | |
| vulnerability_status | Vulnerability Status | vulnerability_status_enum | [Summary]This attribute is used by DCA, it represents the vulnerability status. [Collection]The value is pushed by DCA via CMSGateway | true | false | false | |
| Attributes defined for Managed Object | |||||||
| Name | Display Name | Type | Default Value | Description | Factory | Key | Hidden |
| TenantOwner | Owner Tenant | string[32] | The Tenant Owner ID | true | false | false | |
| TenantsUses | Consumer Tenants | string_list | The IDs of the Tenants who are associated with the CI | true | false | false | |
| Attributes defined for Object | |||||||
| Name | Display Name | Type | Default Value | Description | Factory | Key | Hidden |
| document_list | Documents | string | Documents | true | false | true | |
| MENU | xml | true | false | true | |||
| Attributes defined for Data | |||||||
| Name | Display Name | Type | Default Value | Description | Factory | Key | Hidden |
| adminstates_enum | 0 | Admin State | true | false | true | ||
| data_allow_auto_discovery | Allow CI Update | boolean[250] | true | true | false | false | |
| changestates_enum | 0 | Change State | true | false | true | ||
| boolean | false | Change State | true | false | true | ||
| changestates_enum | 0 | Change State | true | false | true | ||
| data_externalid | External ID | string[300] | external source id: snmp index, data sources index etc. | true | false | true | |
| data_note | Note | string[250] | true | false | false | ||
| operationstates_enum | 0 | Operation State | true | false | true | ||
| boolean | false | Operation State | true | false | true | ||
| operationstates_enum | 0 | Operation State | true | false | true | ||
| data_origin | Origin | string[100] | true | false | false | ||
| data_source | Created By | string[512] | true | false | false | ||
| teststates_enum | 0 | Test State | true | false | true | ||
| boolean | false | Test State | true | false | true | ||
| teststates_enum | 0 | Test State | true | false | true | ||
| data_updated_by | LastModifiedBy | string[512] | true | false | false | ||
| description | Description | string[1000] | Description | true | false | false | |
| digest | Digest | string[40] | true | false | true | ||
| display_label | Display Label | string[900] | Used as calc attribute for display | true | false | false | |
| MENU | xml | true | false | true | |||
| name | Name | string[900] | true | false | false | ||
| user_label | User Label | string[900] | Used as user label | true | false | false | |
| Attributes defined for Root | |||||||
| Name | Display Name | Type | Default Value | Description | Factory | Key | Hidden |
| BODY_ICON | string | general | true | false | true | ||
| calculated_id | Calculated ID | bytes[16] | Calculated ID | true | false | true | |
| create_time | Created Time | date | When was this CI created | true | false | false | |
| FAMILY_ICON | string | true | false | true | |||
| global_id | Global Id | string[32] | A globally unique identifier for the entity represented by the object | true | false | false | |
| global_id_scope | string | Default | true | false | true | ||
| last_discovered_by | LastDiscoveredBy | string[512] | Who discovered this CI | true | false | false | |
| last_discovered_by_probe | LastDiscoveredByProbe | string | Which probe discovered this CI | true | false | false | |
| last_discovered_time | LastDiscoveredTime | date | When was this CI discovered | true | false | false | |
| last_modified_time | LastModifiedTime | date | When was this CI last updated | true | false | false | |
| root_actualdeletetime | Actual Delete Time | date | When will this CI be deleted | true | false | true | |
| root_actualdeletionperiod | Actual Deletion Period | integer | 40 | What is the period after the CI will be deleted | true | false | false |
| root_candidatefordeletetime | Candidate For Deletion Time | date | When will this CI be warned about deleting | true | false | true | |
| root_class | CI Type | string[100] | Class name of the CI | true | false | true | |
| root_container | Container | string[32] | Container CI of this CI | true | false | false | |
| root_deletioncandidateperiod | Deletion Candidate Period | integer | 20 | What is the period after the CI will be candidate for delete | true | false | false |
| root_enableageing | Enable Aging | boolean | false | Is aging enabled | true | false | false |
| root_iconproperties | string[100] | true | false | true | |||
| root_iscandidatefordeletion | Is Candidate For Deletion | boolean | false | Is candidate for deletion | true | false | false |
| root_lastaccesstime | Last Access Time | date | When was this CI last accessed | true | false | false | |
| string[2] | true | false | true | ||||

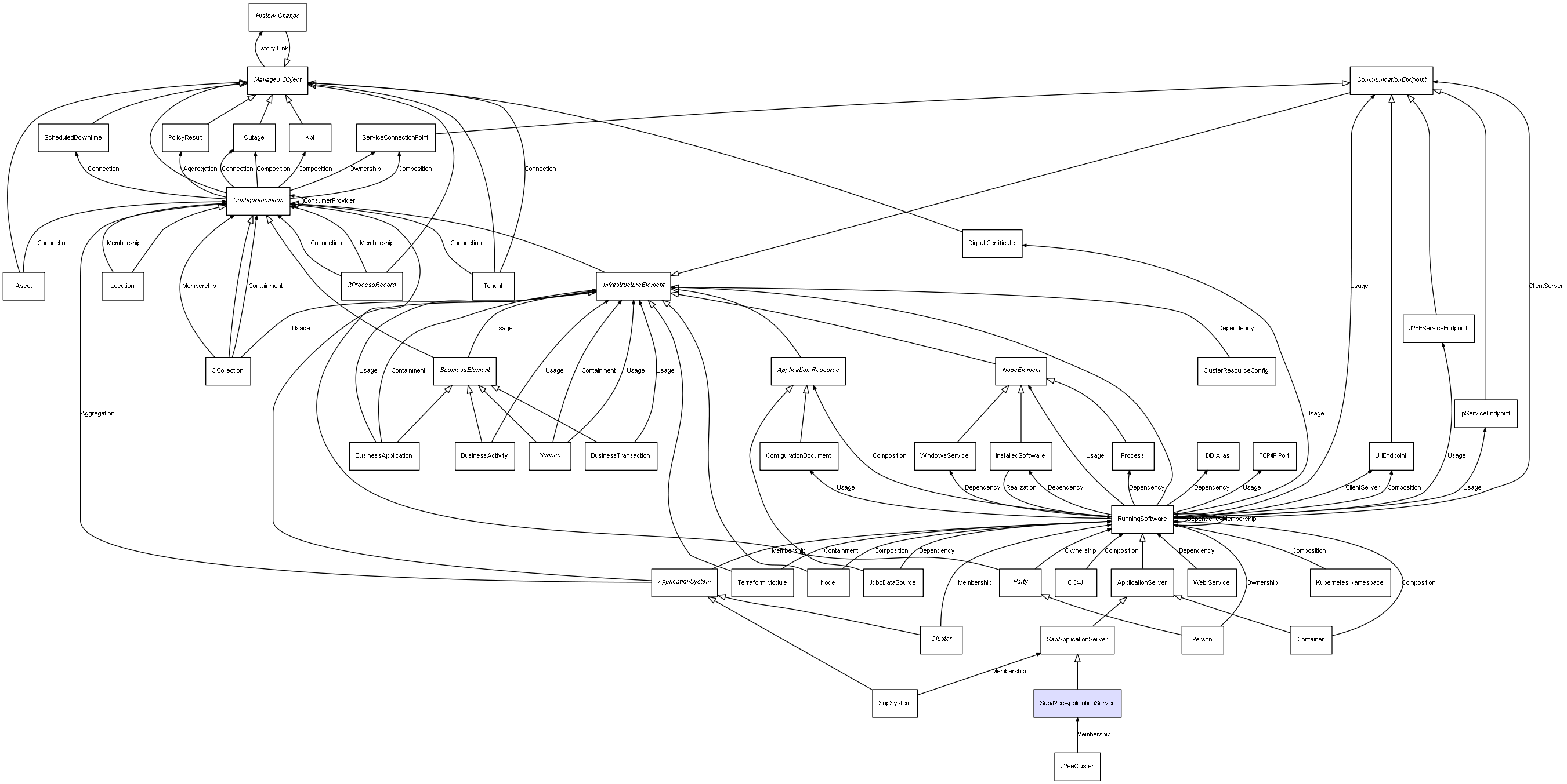
Valid direct incoming and outgoing relations defined on SapJ2eeApplicationServer
| Relations defined for SapJ2eeApplicationServer | |||
|---|---|---|---|
| From | To | Type | Description |
| J2eeCluster | SapJ2eeApplicationServer | Membership | |
| Relations defined for SapApplicationServer | |||
| From | To | Type | Description |
| SapSystem | SapApplicationServer | Membership | |
| Relations defined for RunningSoftware | |||
| From | To | Type | Description |
| RunningSoftware | Application Resource | Composition | Represents a relation between 2 objects where one is contained within the other, and the included object can not exist without its container. Therefore, when the container is deleted, all its contained object will be automatically removed |
| RunningSoftware | CommunicationEndpoint | ClientServer | The Client-Server relationship indicates the two CIs communicate with each other where one CI acts as a client while the other acts a server. |
| RunningSoftware | CommunicationEndpoint | Usage | Monitor system Relationships |
| RunningSoftware | ConfigurationDocument | Usage | Monitor system Relationships |
| RunningSoftware | DB Alias | Dependency | represents a dependency between 2 objects |
| RunningSoftware | Digital Certificate | Usage | Monitor system Relationships |
| RunningSoftware | InstalledSoftware | Dependency | represents a dependency between 2 objects |
| RunningSoftware | IpServiceEndpoint | Usage | Monitor system Relationships |
| RunningSoftware | TCP/IP Port | Usage | Monitor system Relationships |
| RunningSoftware | J2EEServiceEndpoint | Usage | Monitor system Relationships |
| RunningSoftware | NodeElement | Usage | Monitor system Relationships |
| RunningSoftware | Process | Dependency | represents a dependency between 2 objects |
| RunningSoftware | RunningSoftware | Dependency | represents a dependency between 2 objects |
| RunningSoftware | RunningSoftware | Membership | |
| RunningSoftware | UriEndpoint | ClientServer | The Client-Server relationship indicates the two CIs communicate with each other where one CI acts as a client while the other acts a server. |
| RunningSoftware | UriEndpoint | Composition | Represents a relation between 2 objects where one is contained within the other, and the included object can not exist without its container. Therefore, when the container is deleted, all its contained object will be automatically removed |
| RunningSoftware | WindowsService | Dependency | represents a dependency between 2 objects |
| ApplicationSystem | RunningSoftware | Membership | |
| Cluster | RunningSoftware | Membership | |
| Container | RunningSoftware | Composition | Represents a relation between 2 objects where one is contained within the other, and the included object can not exist without its container. Therefore, when the container is deleted, all its contained object will be automatically removed |
| InstalledSoftware | RunningSoftware | Realization | This link represents an element being realized by some other element. |
| JdbcDataSource | RunningSoftware | Dependency | represents a dependency between 2 objects |
| Kubernetes Namespace | RunningSoftware | Composition | Represents a relation between 2 objects where one is contained within the other, and the included object can not exist without its container. Therefore, when the container is deleted, all its contained object will be automatically removed |
| Node | RunningSoftware | Composition | Represents a relation between 2 objects where one is contained within the other, and the included object can not exist without its container. Therefore, when the container is deleted, all its contained object will be automatically removed |
| OC4J | RunningSoftware | Composition | Represents a relation between 2 objects where one is contained within the other, and the included object can not exist without its container. Therefore, when the container is deleted, all its contained object will be automatically removed |
| Party | RunningSoftware | Ownership | |
| Person | RunningSoftware | Ownership | |
| Terraform Module | RunningSoftware | Containment | |
| Web Service | RunningSoftware | Dependency | represents a dependency between 2 objects |
| Relations defined for InfrastructureElement | |||
| From | To | Type | Description |
| BusinessActivity | InfrastructureElement | Usage | Monitor system Relationships |
| BusinessApplication | InfrastructureElement | Containment | |
| BusinessApplication | InfrastructureElement | Usage | Monitor system Relationships |
| BusinessElement | InfrastructureElement | Usage | Monitor system Relationships |
| BusinessTransaction | InfrastructureElement | Usage | Monitor system Relationships |
| CiCollection | InfrastructureElement | Usage | Monitor system Relationships |
| ClusterResourceConfig | InfrastructureElement | Dependency | represents a dependency between 2 objects |
| Service | InfrastructureElement | Containment | |
| Service | InfrastructureElement | Usage | Monitor system Relationships |
| Relations defined for ConfigurationItem | |||
| From | To | Type | Description |
| ConfigurationItem | ConfigurationItem | ConsumerProvider | |
| ConfigurationItem | Kpi | Composition | Represents a relation between 2 objects where one is contained within the other, and the included object can not exist without its container. Therefore, when the container is deleted, all its contained object will be automatically removed |
| ConfigurationItem | Outage | Composition | Represents a relation between 2 objects where one is contained within the other, and the included object can not exist without its container. Therefore, when the container is deleted, all its contained object will be automatically removed |
| ConfigurationItem | Outage | Connection | |
| ConfigurationItem | PolicyResult | Aggregation | |
| ConfigurationItem | ScheduledDowntime | Connection | |
| ConfigurationItem | ServiceConnectionPoint | Composition | Represents a relation between 2 objects where one is contained within the other, and the included object can not exist without its container. Therefore, when the container is deleted, all its contained object will be automatically removed |
| ConfigurationItem | ServiceConnectionPoint | Ownership | |
| ApplicationSystem | ConfigurationItem | Aggregation | |
| Asset | ConfigurationItem | Connection | |
| CiCollection | ConfigurationItem | Containment | |
| CiCollection | ConfigurationItem | Membership | |
| ItProcessRecord | ConfigurationItem | Connection | |
| ItProcessRecord | ConfigurationItem | Membership | |
| Location | ConfigurationItem | Membership | |
| Tenant | ConfigurationItem | Connection | |
| Relations defined for Managed Object | |||
| From | To | Type | Description |
| Managed Object | History Change | History Link | |
| Tenant | Managed Object | Connection | |

Combined inheritance and relation diagram for SapJ2eeApplicationServer
| Adapters providing CIs of type SapJ2eeApplicationServer | ||
|---|---|---|
| Adapter Name | Description | Adapter Type |
| SAP J2EE Topology by JMX | Discover SAP J2EE environment based on JMX. | Discovery |
| SAP FRUN Topology by CIM | Discover SAP Topology based on FRUN with CIM protocol. | Discovery |
| SAP Topology by Solution Manager | Discover SAP Topology based on Solution Manager. | Discovery |
| SAP Solution Mananger Topology by CIM | Discover SAP Topology based on Solution Manager with CIM protocol. | Discovery |
| SAP J2EE Topology by HTTP | Discover SAP J2EE environment based on XML queried by HTTP | Discovery |
| Adapters providing CIs of type RunningSoftware | ||
| Adapter Name | Description | Adapter Type |
| Advanced Agent Driven Inventory Discovery Adapter | This adapter executed hardware and installed software inventory discovery by agent driven scanners. | Discovery |
| Agent Driven Inventory Discovery Adapter | This adapter executed hardware and installed software inventory discovery by agent driven scanners. \nNote: This adapter will be deprecated soon. It's recommended to use the Report Scan File adapter and the Inventory Discovery via Scan File adapter instead. | Discovery |
| Apache Web Servers by Shell | Discovers Apache web servers using the Shell protocols | Discovery |
| Cisco UCS Connection | Find Cisco UCS | Discovery |
| Docker Discovery by Shell | This adapter discovers Docker topology by connecting to the Docker Host. | Discovery |
| Docker Swarm Discovery by RESTful API | This adapter discovers Docker Swarm topology by RESTful API. | Discovery |
| Dynatrace Discovery by REST API | Integration adapter to fetch devices via REST API | Integration |
| Host Connection by Shell | Establishes a Shell connection to the remote machines. Discovery tries to connect to remote machines through the SSH, Telnet, NTCMD or UDA protocols until the first valid connection is found. | Discovery |
| Host Discovery by Shell | Host Discovery by Shell | Discovery |
| Inventory Discovery By Scanner Adapter | This adapter executed hardware and installed software inventory discovery by scanners. | Discovery |
| InventoryDiscoveryViaScanFile | The job parses scan files in the 'to_inventory' folder and model the CIs from the scan files | Discovery |
| MS Cluster Topology | This adapter discovers Microsoft Cluster architecture by NTCMD. | Discovery |
| Merge Clustered Software | Adapter used by the Merging topologies of the Clustered Software Elements | Discovery |
| Connection by NTCMD or UDA protocol | Try to connect to a WIN server using HPCmd (NetBIOS) or UD Agent. | Discovery |
| NetApp Filer Connection by WebServices | This adapter discovers NetApp Filer by WebServices. | Discovery |
| Oracle Access Management Connection by Web Services | Using HTTP credential to connect Oracle Access Management | Discovery |
| Oracle Access Management Policies by Web Services | Get Oracle Access Management policies | Discovery |
| OAM Tunnel Adapter | OAM Tunnel Adapter | Discovery |
| OS Fingerprint | This adapter discovers hosts, IPs, open TCP and UDP ports and host operating systems using nmap. | Discovery |
| Oracle Application Server | Discovers Oracle Application Server | Discovery |
| Oracle RAC Topology by Shell | Discovers Oracle RAC topology | Discovery |
| Host Resources by PowerShell (deprecated) | Discovers host resources, process connectivity and software elements on Windows machines using PowerShell protocol. | Discovery |
| Host Connection by PowerShell (deprecated) | This adapter discovers PowerShell agents by trying to connect to a Windows machine using the PowerShell protocol. | Discovery |
| SAP J2EE Topology by JMX | Discover SAP J2EE environment based on JMX. | Discovery |
| SAP ABAP Topology Discovery | Discover SAP environment based on Computer Center Management System (CCMS). | Discovery |
| Host Resources by SNMP | Discovers host resources and software elements | Discovery |
| TCP Web Server Detection | This adapter discovers web servers using TCP ports. | Discovery |
| TTY_HACMP_Applications | Discovers IBM HACMP virtual applications | Discovery |
| Host Resources by TTY | Discovers host resources, process connectivity and software elements on UNIX and Windows machines using SSH, Telnet, NTCMD , powercmd or UDA protocols. | Discovery |
| Veritas Cluster Topology | Discover Veritas cluster server architecture by Shell | Discovery |
| Host Resources by WMI | This adapter discovers host resources and software elements on Windows machines using WMI protocol. | Discovery |
| Web server to WebSphere Dependency | Pattern discovers dependencies between web servers and WebSphere application servers. | Discovery |
| AWS Inventory Discovery by Scanner via SSM | AWS Inventory Discovery by Scanner via SSM | Discovery |
| ms_sharepoint_by_shell | adapter contains mechanism of MS SharePoint topology discovery | Discovery |
| Oracle VM Manager Discovery By MainCli | Make discovery of virtualization inventory using manager's main CLI accessible by SSH protocol | Discovery |
| SCVMM Topology by Shell | This adapter discovers Hyper-V topology by connecting to SCVMM. | Discovery |
| SSL Certificate Discovery | Adapter Description | Discovery |
| Webseal by Web Services | Discovers the Webseal topology by pdadmin rest api | Discovery |
| Adapters providing CIs of type ConfigurationItem | ||
| Adapter Name | Description | Adapter Type |
| Import from CSV | Imports data from a CSV file into CMDB using mapping of the CSV file columns to CIT attributes. Mapping is defined by the following parameters: ciType: to define the CIT name which you want to create, mappingString: to define the mapping of the CIT attributes to the CSV file columns. Mapping file is used for more complex mapping definitions. Mapping file name is specified by 'mappingFile' parameter. | Integration |
| Import from DB | Imports data from an external database into CMDB using mapping of table columns to CIT attributes. Mapping is defined by the following parameters: ciType: to define the CIT name which you want to create, mappingString: to define the mapping of the CIT attributes to the table columns Mapping file is used for more complex mapping definitions. Mapping file name is specified by 'mappingFile' parameter. A SQL 'select' query is generated automatically and selects all columns in specified table, which defined by parameter: tableName In advanced cases you can specify custom SQL query. | Integration |
| Import from properties file | Imports data from a Properties file into CMDB, using mapping of the CSV file columns to CIT attributes This mapping is usually defined by the setting adapter parameters: ciType: to define the CIT name which you want to create, mappingString: to define the mapping of the Properties attributes to the CSV file columns In cases you need more complex mapping abilities, such as conversion of the strings contained in Properties file to the appropriate type of CMDB object's attribute, you should use the mapping XML configuration file specified by the mappingFile parameter. | Integration |
| SCCM Installed Software Integration | This adapter queries the records from SCCM database and recognizes it as install software by UD SAI | Integration |
| Import from Excel Workbook | Imports data from Excel Workbooks. Parses through multiple worksheet XLS files. Uses 'CIImports.xls' (default) file to import data. | Integration |
| Adapters providing CIs of type Object | ||
| Adapter Name | Description | Adapter Type |
| AMGenericAdapter | This adapter pushes/populates data between UCMDB and Asset Manager. Follow the Quick Start guide supplied with the AM Generic Adapter documentation before creating this integration point. | Integration |
| APM Push Adapter | This adapter pushes data from UCMDB to APM. Follow the APM Push Adapter documentation included in the UCMDB Discovery and Integration Content Guide before creating this integration point. | Integration |
| UCMDB API Population | Allows defining Reconciliation Priority for API Data In flows | Integration |
| Data Push into BMC Helix CMDB | Pushes CIs and relationships to BMC Helix CMDB | Integration |
| UCMDB 10.x and later | Used for Populating and Federating data from a remote UCMDB 10.x(or later) and for Pushing to a remote UCMDB 10.x(or later) | Integration |
| UCMDB History Adapter [local instance only] | Used to federated data from the UCMDB's History | Integration |
| UCMDB to SaaS | Used for Pushing CIs and Relationships from an on-premises UCMDB 2019.02(or later) to SaaS CMS | Integration |
| Push Adapter DB Example | Push data into Oracle \ MSSQL database | Integration |
| GenericDBAdapter | An example Adapter that uses the GDB-Framework | Integration |
| Infoblox Adapter | Integration with Infoblox Grid Manager | Integration |
| Java_Adapter_Template | Adapter Description | Integration |
| JiraSM Cloud Push Adapter | JiraSM Cloud Push Adapter | Integration |
| ITOM DataLake Push Adapter | Push function for ITOM DataLake Push Adapter | Integration |
| Pulsar Push Adapter | Push function for Pulsar Push Adapter | Integration |
| Push Adapter | Push Adapter | Integration |
| BMC Helix RemedyForce CMDB Push Integration | BMC Helix RemedyForce CMDB Push Integration | Integration |
| System Center Configuration Manager | Uses the GDB-Framework to Populate and Federate data from a System Center Configuration Manager. The adapter is also backward compatible with the SMS DB | Integration |
| Service Manager 9.41 | Discovery Pattern Description | Integration |
| Service Manager Enhanced Generic Adapter | Push and Populate CI data between UCMDB and Service Manager | Integration |
| ServiceNow Enhanced Generic Adapter | Push, Populate and Federation of CI data between UCMDB and ServiceNow | Integration |
| UniversalDiscovery Config Adapter | Push configuration to UD from CIs in UCMDB | Integration |
| UCMDB to XML | Export data into XML from UCMDB | Integration |
© Copyright 2018 Micro Focus or one of its affiliates