Searching the Help
To search for information in the Help, type a word or phrase in the Search box. When you enter a group of words, OR is inferred. You can use Boolean operators to refine your search.
Results returned are case insensitive. However, results ranking takes case into account and assigns higher scores to case matches. Therefore, a search for "cats" followed by a search for "Cats" would return the same number of Help topics, but the order in which the topics are listed would be different.

Search for | Example | Results |
---|---|---|
A single word | cat
|
Topics that contain the word "cat". You will also find its grammatical variations, such as "cats". |
A phrase. You can specify that the search results contain a specific phrase. |
"cat food" (quotation marks) |
Topics that contain the literal phrase "cat food" and all its grammatical variations. Without the quotation marks, the query is equivalent to specifying an OR operator, which finds topics with one of the individual words instead of the phrase. |

Search for | Operator | Example |
---|---|---|
Two or more words in the same topic |
|
|
Either word in a topic |
|
|
Topics that do not contain a specific word or phrase |
|
|
Topics that contain one string and do not contain another | ^ (caret) |
cat ^ mouse
|
A combination of search types | ( ) parentheses |
|
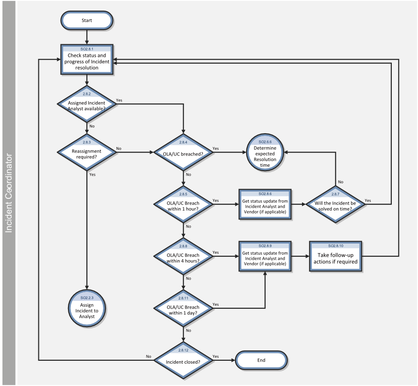
OLA and UC Monitoring (SO2.8)
One measure of the successful resolution of incidents is the performance of the individual support groups and applicable vendors. The performance of support groups is measured by targets set up within Operation Level Agreements (OLAs). The performance of vendors is measured by targets set up in the Underpinning Contracts (UCs).

Related concepts
Incident Management overview
Alerts and escalation
Linked service contracts
Operational Level Agreements
Prioritizing incidents, problems, requests, and changes
Standard alerts and Service Level Agreements
Why are service agreements important?
Working with service contracts
Working with service agreements
Related tasks
Monitor OLA and UC Performance
Related references
Incident Management workflows and user tasks
Processes and Best Practices Guide
We welcome your comments!
To open the configured email client on this computer, open an email window.
Otherwise, copy the information below to a web mail client, and send this email to ovdoc-ITSM@hpe.com.
Help Topic ID:
Product:
Topic Title:
Feedback: